《中外企业家》杂志是由黑龙江出版传媒股份有限公司主管、黑龙江人民出版社有限公司主办的省级期刊,是黑龙江省乃至东北地区颇具影响力的经济类权威期刊,是发展和改革的重要宣传舆论阵地,也是区域经济研究和学术探讨的一个重要平台。 本刊以“产业经济、财政金融、财会研究、人力资源、营销策略、工程造价、经营管理、企业文化”八大栏目,全方位展示了市场经济发展的进程和社会发展中的优秀理论成果。 《中外企业家》杂志
摘 要:制造业不仅是国民经济增长的动力源泉,也是技术创新和劳动就业的重要领域。然而,随着市场竞争的日益激烈和资源环境的制约,制造业企业面临着越来越大的成本压力。如何有效控制成本、提高企业竞争力已经成为制造业企业亟须解决的问题。因此,文章旨在探讨全面预算管理在制造业成本控制中的应用,通过分析制造业成本的构成因素,探讨制造业全面预算管理中存在的问题,提出了加强市场分析和战略规划、建立健全的监督管理体
摘 要:当代金融体制中,中小商业银行是构成金融体系的重要一环,目前面临财务分析上的重大挑战,财务分析能力对其持续发展与债权风险管理影响巨大。部分中小商业银行仍坚守旧有财务分析方法,该方法对历史数据依赖过深,疏漏了宏观经济变化及市场波动对银行财务稳健性的决定性影响,导致部分中小商业银行在市场快速转变面前往往反应不及时,信贷风险随之攀升。解决此问题的策略是引入基于市场的财务分析工具,如资产负债表管理
摘 要:本文旨在探讨中小企业纳税筹划的有效策略及实施难点,以期为中小企业的税务管理提供参考和指导。研究发现,中小企业在纳税筹划过程中普遍面临法律法规持续更新、税务风险管理困难及纳税筹划知识和技能不足等挑战。针对这些问题,本文建议中小企业应构建合理的税务筹划体系,实施动态的税务风险管理,并加强纳税筹划的培训与教育,以提升其纳税筹划能力,从而实现税务合规和税收优化。本文的研究不仅有助于中小企业更好地
摘 要:随着经济全球化的发展,企业面临着日益复杂的税务环境和激烈的市场竞争。在这一背景下,税务筹划作为企业优化税负、提高经济效益的重要手段,受到了越来越多的关注。但企业税务筹划过程中也伴随着诸多风险和挑战,如何有效规避风险、确保税务活动的合规性成为当前企业亟待解决的问题。文章将简要阐述企业税务筹划的基本概念与特点,分析新时期背景下企业税务筹划可能产生的各种风险,深入探讨新时期背景下企业税务筹划的
摘 要:在全球化与市场竞争日益激烈的背景下,企业投融资管理作为企业运营的核心驱动力,其重要性不言而喻。投融资管理的有效性直接关系到企业的资源配置、财务风险及市场竞争力。但结合目前形势而言,当前企业投融资管理在操作过程中仍面临诸多的潜在问题。基于此,本文主要深入剖析此类问题,并提出一系列详尽的解决策略,以期为企业优化投融资管理提供更为具体的指导。 关键词:企业管理;投融资管理;潜在问题;解决策略
摘 要:当前,一些企业管理者过度追求经济效益而忽略了财务管理的重要性,不仅导致财务管理未能发挥出应有的作用效能,无形之中还加剧了企业投资风险。加之由于企业未能构建起健全的投融资管理体系,使企业发展多重受阻。企业管理者在关注短期利益的同时忽略了企业战略目标的达成实现,导致所建成的投融资管理体系未能服务于企业发展,无法为企业管理者制定投资规划提供依据参考,受此影响使企业投资规划欠缺科学性与可行性,从
摘 要:企业的财务管控模式对资本结构的优化具有重要影响。本文通过比较分析“集权型”财务管控模式、 “分权型”财务管控模式和“适度集权”的财务管控模式的特点,探讨了影响财务管控模式选择的因素,以及企业适度集权财务管控模式的构建要素和保障措施。在此基础上,提出了基于企业财务管控模式的资本结构优化策略。通过了解企业的财务状况、制定资本结构优化目标、选择适合的融资方式、控制财务风险及定期评估和调整,可以
摘 要:财务管理在学校的整体管理中占据核心地位,其是否科学规范直接影响到教育资源的合理分配。鉴于当前中小学在财务管理方面面临的种种挑战,这些问题不仅危及学校财务的健康与稳定,还可能妨碍教学活动的正常进行。本文对中小学财务管理的现状进行了深入剖析,针对财务管理体系中存在的问题,本文采取一系列策略为中小学提供坚实的理论依据和实际操作指南,助力学校优化财务管理。 关键词:中小学;财务管理;财务制度
摘 要:全面预算是国有企业财务管理会计中不可缺少的一部分,也是促进国有企业完成其战略经营发展目标的有力手段,对提高国有企业的核心竞争力及内部管理水平具有非常重要的现实意义。随着近些年全球经济一体化的日益深入,企业之间的竞争越来越激烈,国有企业也面临着一系列的机遇和挑战。为有效适应环境变化,国有企业需要在全面预算管理工作中引入业财一体化,强化业务部门和财务部门的沟通和交流,提高预算管理水平。但是结
摘 要:本文针对国企投资管理公司财务管理策略进行了深入探讨,旨在揭示其在资源配置优化、风险控制及经营效能提升中的核心作用与优化路径。首先,分析了当前国企投资管理公司财务管理现状。随后,文章阐述了财务管理策略与国企战略的紧密契合性,有效指导投资项目评估与资源的合理配置。在风险控制方面,强调策略性地识别、评估潜在财务风险,并制定前瞻性应对措施。此外,通过强化成本控制、优化预算管理及提高财务决策质量和
摘 要:随着经济的不断进步和发展,企业的市场竞争愈发激烈,只有企业明确自身定位,重视财务内控管理,与时俱进的升级、转型,才能更好地适应经济趋势与社会环境发展。精细化管理是先进的管理理念之一,为提升企业财务内控管理工作地成效,需注重财务内控的精细化管理,以有效的管理方案帮助企业有效规避财务风险,保证企业的财务工作质量。本文阐述了企业财务内控精细化管理的内涵、特征及作用,研究了具体的管理措施。 关
摘 要:财务管理作为国有企业重要的工作内容,对提升国有企业风险防控的能力有重要的作用,同时财务管理还能进一步优化企业各项资源的配置,提高国有企业运营的效率。文章分析了财务管理与国有企业内部风险控制之间的关系,详细阐述了财务管理在内部风险控制中的作用,并提出了具体的财务管理控制内部风险的策略,旨在更好地发挥财务管理的作用。 关键词:财务管理;国有企业;内部风险控制 【DOI】10.12231/
摘 要:在大数据技术飞速发展的当下,企业财务分析正经历着深刻的变革与优化。研究指出,首先,企业应构建大数据分析平台,整合内外部数据源,实现财务数据与业务数据的深度融合,为深度分析提供坚实基础。其次,采用先进的数据分析技术,提高预测分析与异常检测能力,及时发现财务趋势与潜在风险。再次,优化财务报表与指标体系,开发定制化财务指标,结合非财务数据,形成多维度分析视角,提升决策支持的全面性与前瞻性。最后
摘 要:为有效规避各种潜在的财务风险,企业采取预防性措施是至关重要的。在不同的经济环境和市场条件下,企业可能面临市场风险、信用风险等多种财务风险。有效的风险管理措施可以帮助企业降低财务风险的发生概率,确保财务活动的正常运转,从而为企业的可持续发展提供保障。文章阐述了企业加强财务管理风险管控的现实意义,分析了企业财务管理风险管控中存在的主要问题,提出了企业加强财务管理风险管控,促进自身高质量发展的
摘 要:在当今医疗行业的快速发展和日益激烈的竞争环境下,医院财务管理面临着前所未有的挑战。为实现医院的可持续发展、提高运营效率及降低运营成本,财务精细化运营管理显得尤为重要。文章将简要阐述医院财务精细化运营管理的必要性,分析医院在财务精细化运营管理过程中存在的各种难点和挑战,深入探讨医院财务精细化运营管理的有效策略,以期为医院财务管理提供有益的借鉴和参考。 关键词:医院;财务;精细化运营;管理
摘 要:在新时期背景下,物业服务企业面临着日益复杂的经营环境和市场竞争,这对财务管理提出了更高的要求和挑战。财务管理是企业管理的重要组成部分,涉及资金的筹集、使用和监控,直接关系到企业的资金安全和运营效率。对此,本文首先分析了物业服务企业在新时期背景下财务管理的现状,随后详细探讨了企业面临的主要财务风险类型,并提出了相应的风险防范策略,包括风险识别与评估、强化内部控制与监督、确保法律合规及信用管
摘 要:事业单位在项目执行期间,需要整合精准的会计信息数据作为参考,判断在事业单位会计管理期间面临的主要问题,运用最先进的信息化软件,培养一批具备信息操作能力的财务管理人才。通过信息化系统的有效应用,加强事业单位各部门之间的数据共享,将事业单位财务管理工作的科学化、精细化发展作为事业单位战略决策调整的重要基础。本文对事业单位会计信息化建设重要性进行全面分析,提出事业单位会计信息化建设面临的主要问
摘 要:在现代社会中,财务战略管理是企业在日常运营中必须重视的内容,在企业在日常运营中,不可避免会面临各种风险。特别是在当前市场经济环境下,企业发展面临的竞争越来越激烈,企业需要从战略层面进行科学的规划和管理,才能在激烈的市场竞争中站稳脚跟。而财务战略管理是企业对财务风险进行管理和控制的有效手段,其不仅能够促进企业稳定、健康发展,还能为企业带来更多的经济效益。 关键词:企业财务;战略管理;风险
摘 要:在企业日常经营过程中,为了更好地把控企业发展的方向,会对企业未来一定期间的经营情况进行财务质量预测。财务质量预测的应用范围很广,可以作为预算管理的辅助工具,也可以替代财务预算作为绩效指标设定的参考,对于以项目制进行管理的企业来说,财务质量预测即项目可行性分析的重要部分,也是对项目执行进行跟踪、管理及复盘的有效工具。 关键词:财务质量预测;大数据;财务信息 【DOI】10.12231/
摘 要:我国作为典型的农业大国,农业产业作为基础,其生产水平在科技的创新发展中得以不断提升,面对当前国际局势变动、市场竞争环境更加激烈的新形势,国家对农业发展更加重视,加大了农业研发方面的投入,为农科院的发展提供了良好发展环境的同时,也对其内部管理提出了更高的要求,需要聚焦新时期的新要求,科学审视内部管理现状,以不断优化内部管理。 关键词:农业事业单位;内部控制;完善建议 【DOI】10.1
摘 要:随着社会经济的高速发展及城市化建设的持续深入,社会已经进入了全新的发展进程中,这也为各类企业的发展起到了良好的促进作用,而在这种市场竞争越来越激烈的情况下,企业为了在竞争中占据主动地位,就必须要提升对内控管理工作的重视程度。而财务管理作为其中涉及的主要内容,更应当在持续优化财务风险管理内容的基础上,制定出更加完善的管理措施。因此,文章首先对企业财务风险的基本概述加以明确。其次对现阶段企业
摘 要:随着信息技术的不断革新与财务管理模式的持续演进,企业步入“后财务共享时代”,业财融合正面临着新的挑战和机遇,迫切需要顺应时势,不断创新,成为推动企业向数字化转型的关键动力。基于此,本文着重分析了当前业财融合面临的困境和问题,并提出后财务共享时代下实施业财融合的具体策略,希望能够为企业发展提供有效的参考意见。 关键词:后财务共享时代;业财融合;策略 【DOI】10.12231/j.is
摘 要:随着经济全球化及各国税收政策的复杂化,企业税负管理成为影响企业持续竞争力的关键因素。本文首先识别并提出了当前企业税负管理的主要问题,包括税负优化的必要性与合规性挑战,以及企业在实际操作中遇到的难题。通过深入分析这些问题,文章探讨了税负结构、税收优惠政策的利用及其带来的风险,以及财务策略如何影响税负管理效果。基于此,提出了一系列解决策略,包括优化财务策略、风险管理的完善及创新技术的应用,旨
摘 要:随着信息技术的快速发展,财务管理信息化已经成为中职学校提升管理效率和服务质量的重要手段,对提升中职学校教学服务水平具有重要意义。本文介绍了中职学校财务管理信息化的内涵与意义,从管理意识、管理信息基础、信息管理流程、财务管理内容、信息化管理团队能力等方面分析了目前在财务管理信息化建设中存在的主要问题,并据此提出推进中职学校财务管理信息化建设的具体建议,以期为中职学校的稳步发展提供参考。
摘 要:在当前的新医改制度背景下,公立医院面临的管理要求变得更加严格,尤其体现在财务管理领域,传统的财务管理模式已无法满足当前需求,因此加强公立医院财务信息化的建设显得尤其重要。推进财务信息化能有效提升公立医院财务管理的效率,降低人工操作的错误率,同时为公立医院提供更为精确与细致的财务数据,从而为公立医院的决策提供强有力的支持。加强信息化建设将极大地提升公立医院整体的管理水平与服务质量。鉴于此,
摘 要:在快速变化的商业环境中,企业财务内部控制作为企业管理的核心组成部分,其有效性与健全性直接关系到企业的财务安全、运营效率及持续发展能力。随着市场竞争加剧和法规要求的日益严格,企业迫切需要加强财务内部控制,以应对潜在的风险与挑战。文章旨在深入探讨企业财务内部控制的关键控制点识别与强化策略,通过财务内部控制的相关理论概述、关键控制点的重要性分析、识别方法及强化策略的综合阐述,为企业提供一套系统
摘 要:本文探讨了农业企业财务控制数智化提高的必要性、挑战和策略。信息技术的进步有助于提高农业企业财务管理效率和精准度,减少维保开支,提升数据精准度,加强决策辅助,推动数字化改造。但在执行期间或许遇到信息阻隔、安全隐忧、技术迭代、人才培养等难题,针对这些这些问题,提议构建健全的会计管理系统,强化数据保护,不断追踪科技进展,增强职员训练和指导,从而推进数据引导决策,推进数字科技应用和绿色农业进步发
摘 要:随着数字化时代的全面到来,企业财务管理信息化建设步入了深度转型的关键期,但这一进程中亦伴随着种种难题。首要挑战在于信息化构建的碎片化现象,这源于规划缺失导致的系统孤立与数据孤岛问题,严重制约了资源的有效整合与利用。资金投入的不足显著削弱了转型的深度与广度,限制了技术潜力的最大化发挥。用户参与度低,使先进系统难以落地生根,转化为实际工作效率。加之,保障信息准确性的难度增加、技术迭代加速带来
摘 要:本文旨在探讨财务报表分析在企业成本控制中的重要作用及其具体实施要点与有效措施。首先,通过分析财务报表如何优化企业生产经营模式和提高成本管控效果,阐明了其在企业成本管理中的核心价值。接着,详细阐述了企业成本控制中财务报表分析的两大要点:一是以产品品种为主要基础进行深入分析,以精准定位成本控制的关键环节。二是强调成本计划的编制,为成本控制提供明确的目标。最后,提出了财务报表分析对企业成本控制
摘 要:本文在业财融合的视角下,深入探讨了企业实施全面预算管理的重要性及其优化策略。首先,强调了全面预算管理在优化资源配置、提升决策水平及提高运营效率等方面的关键作用。通过全面预算管理,企业能更有效地配置有限资源,确保资源利用效率最大化,并且提高预算管理过程中的数据分析和预测能力,为企业决策提供了更为准确和全面的信息支持。此外,实时监控和差异分析功能还有助于企业及时发现并解决问题,提高运营效率。
摘 要:在当前市场经济环境中,企业财务成本核算是企业管理的重要组成部分,对实现高效运营与盈利目标有关键作用。随着市场竞争的加剧,企业作为独立的经济主体,要采取精细化的财务管理策略,以最小化成本投入获取最大化经济效益。基于此,文章首先概述了企业成本核算的意义。其次分析了企业财务成本核算体系的现状,最后阐述了企业财务成本核算体系的优化和改进的策略,通过详细探讨企业财务成本核算体系的优化和改进,期望为
摘 要:业财融合作为一种新型管理模式,通过将企业的业务与财务管理紧密结合,推进了企业实现精细化财务管理。传统的财务管理模式由于注重事后核算和报表问题,难以对企业提供及时准确和全面的财务信息支持,也难以满足经济环球化背景下现代企业对财务管理的高标准要求。而业财融合管理模式可以为企业提供更加深入全面的业务支持和管理决策。文章首先阐述了业财融合的概念和内容,深入分析了业财融合对企业精细化管理的意义,接
摘 要:随着全球化和信息技术的迅速发展,越来越多的企业选择通过建立财务共享中心(FSSC)来优化其财务管理流程,提高操作效率和成本效益。财务共享中心是一个单纯的成本削减工具,更是企业战略转型中的重要组成部分。在此背景下,财务共享中心的成功与否,很大程度上取决于其人才队伍的建设与培养质量。人才是推动财务共享中心发展的核心资源。本文旨在探讨财务共享中心人才队伍的建设与培养机制,分析现有的挑战和不足,
摘 要:现阶段政府对事业单位的社会服务能力提出了更高的要求,事业单位为更好地服务社会,应提升员工综合素质,调动干部主观能动性。对此,事业单位应构建合理的人员激励机制,助力提升单位员工士气和工作动力,支撑事业单位可持续发展。本文主要研究事业单位人力资源管理中的人员激励相关问题,从人员激励价值着手分析,讨论薪酬激励、晋升激励、培训激励等方面存在的问题,并结合问题提出优化措施,期望能为事业单位优化激励
摘 要:随着我国社会经济发展,事业单位的公共服务性质在居民生产生活中的体现越发突出。因此,健全事业单位资源管理体系建设既是提高事业单位公共服务质量的体现,也是我国提高基层治理能力的重要途径。本文简单分析事业单位人力资源管理体系建设的价值与存在的问题,并深入研究事业单位人力资源管理体系建设的优化对策,以供参考。 关键词:事业单位;人力资源管理体系建设;优化对策;事业单位 【DOI】10.122
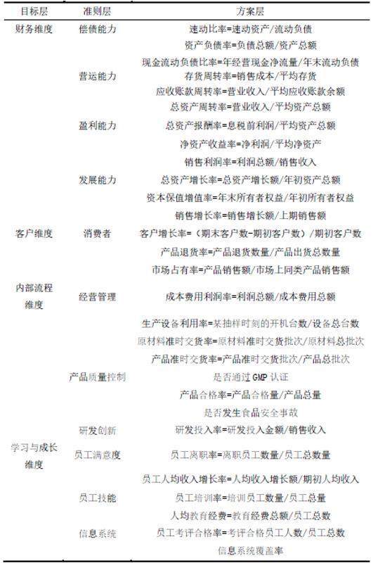
摘 要:食品加工企业是国民经济的重要组成部分,在高质量发展的战略目标下,本文从财务维度、客户维度、内部流程维度、学习与成长维度这四个维度,通过文献研究、实地调查与专家访谈选取恰当的绩效评价指标,建立基于平衡计分卡的绩效评价体系,并提出推进绩效评价体系实施的保障措施。 关键词:食品加工企业;平衡计分卡;绩效评价 【DOI】10.12231/j.issn.1000-8772.2025.05.10
摘 要:市场营销活动与渠道在构建生态合作伙伴关系中扮演关键角色,有助于企业扩大市场覆盖范围、增加销售机会,并迅速提升企业知名度。通过清晰的渠道战略与强化渠道管理,企业能应对市场变化,实现可持续发展。此外,市场营销活动通过各种类型,如内容营销、社交媒体营销,增强品牌与消费者的互动,提高市场活动效率。渠道作为品牌与市场之间的桥梁,通过直销、分销及数字化方式优化市场动态响应与产品分发效率,加强了品牌认
摘 要:施工企业不同项目建设难度存在较大差异,部分项目存在技术复杂、周期性较长、投资难度大的特点。因此在项目建设环节的成本控制工作尤为重要,成本作为决定企业竞争力的关键要素,部分施工企业由于成本控制意识薄弱,在施工环节没有严格控制成本,进而严重制约了施工活动开展。在当前时代下,企业要认识到成本控制的重要价值,基于成本控制的角度做到对成本管理环节中不同类别活动的严格分析、约束、管理,促进企业实现降
摘 要:在当前的市场经济新常态下,随着城市化建设的加速及房地产调控政策的实施,我国的建筑工程项目数量开始逐渐减少。这种情况使一些建筑企业在资金回收和资金链衔接上面临着多重挑战,成为新时期发展中的重点问题。为了应对日益复杂和多变的市场环境,建筑企业需要不断完善内部财务管理体系,尤其应增强对关键管理环节的控制力度。基于此,围绕建筑企业加强财务风险管控的路径进行分析和探讨。 关键词:建筑企业;财务风
摘 要:为了满足社会建设符合经济发展需求,我国工程建设项目增多,工程建设情况日益复杂化、规模化和精细化,竣工决算审计在工程项目管理中也变得至关重要。竣工决算审计对被审计单位来讲是工程项目经济效益的评估,也是对项目全过程管理的回顾和总结,对会计师事务所来讲也属于重要的审计项目。本文介绍了竣工决算审计的基本内容,分析了工程项目竣工决算审计存在的问题,并提出建议,以期为相关人士在实际工作中提供有价值的
摘 要:合同管理在铁路工程项目中占有十分重要的地位,在保证工程进度、质量、维权、成本控制、风险管理等各方面都起到了极其重要的作用。传统合同管理方式在现代复杂的施工环境中暴露出了诸多问题。这些问题不仅影响了项目管理的效益和质量,还增加了管理风险和成本。推动科学高效的创新型管理手段,从而促进企业整体合同管理能力的提高,企业才能在市场竞争大潮中拥有更好的发展前景。 关键词:合同管理;重要作用;现存问
摘 要:在当前经济全球化环境下,企业资金运作的筹划和风险管理成为了企业持续成长和保持竞争力的关键因素。资金作为企业运营的血液,其筹集、使用和管理的效率直接影响到企业的资金流动性、投资回报及市场地位。如何在风险可控的前提下优化资金运作策略,是企业财务管理中需要解决的重要问题。本文将探讨企业资金运作的筹划策略与风险管理,通过分析现有的资金管理和风险控制理论,结合实际操作中的挑战和需求,提出优化策略。
摘 要:智能大数据技术的迅猛发展,各行各业都在积极拥抱数据化转型,医疗行业也不例外。在大数据的背景下,医院如何加强精细化成本管理,提高运营效率,成为了一个亟须解决的问题。本文将从大数据视域出发,探讨医院精细化成本管理的现状及其存在的问题,并尝试提出相应的解决策略,通过建立完善的成本核算体系、加强人力成本控制等方式,提高医院的管理水平,为医院管理提供理论支持和实践参考。 关键词:大数据;医院;精
摘 要:在制造企业经营发展的过程中,制造生产的各个环节都需要比较充裕的发展资金,这都需要依托于完善的资金体系。因此,制造企业要立足于自身的发展方向,科学全面地做好应收账款管理,及时梳理及科学把握好应收账款管理中存在的突出问题与现实不足,积极运用高效的应对举措,以此来切实提升和增强制造企业的经营发展质量。制造企业通过加强对应收账款的管理,能及时回笼发展所需要的资金,能及时获得充裕的发展条件,这些都
摘 要:随着对国有企业改革的持续深入,政策导向逐渐从规模扩张转向质量提升。国家对国有企业考核不仅局限于资产规模和利润水平,而且注重企业经济效益、创新能力。为了达成这一目标,国有企业急需实施成本精细化管理,将各环节成本费用控制在可承受范围内。首先,阐述国有企业实施成本精细化管理的意义,其次,深层次分析成本精细化管理中的问题,如成本核算不准确、不可靠、成本预算管理不规范、成本信息化建设速度滞后等,最
摘 要:随着社会经济的高速发展及城市化建设的持续深入,社会已经进入到了全新的发展进程中,这也为各大企业的稳定发展起到了良好的促进作用。但在经济全球化发展趋势逐步加强的背景下,企业所面临的市场环境也更加复杂,而为了有效提升企业自身的核心竞争力,确保其能在激烈的市场竞争中占据主动地位,就必须要逐步提高对预算管理工作的重视程度,在实现高效资源整合的基础上,更好地达成预期中的管理目标。因此,文章首先对企
摘 要:财务管控并非仅停留在后期的控制环节上,更应强调事前和事中阶段的管理和监控力度,本文将以内部审计的独特视角对企业财务管控这一议题展开深度剖析,旨在强化企业对财务管控重要性的深刻认知,并从内部审计的角度详细解读规范企业财务管控的深远意义、面临的挑战及具体实施的可行建议。同时期待通过本文的研究成果,为各大企业实现高效的财务管控提供具有实际价值的参考依据,并为未来进一步提升财务管控水平指明前进的
摘 要:成本预算管理在制造企业财务管理中的运用,可以有效地控制各项生产制造成本和经营费用,促进企业利润与成本目标的实现,提高企业的经济效益和市场竞争力。然而,一些制造企业在实践过程中成本预算管理意识淡薄,只关注短期经济效益,忽视长期成本规划,导致成本预算与实际开支脱节,成本超支现象频发,压缩了企业利润空间。因此,本文将针对成本预算管理在制造企业财务管理中的运用问题展开探讨,并针对问题的成因,提出
摘 要:资金预算管理是企业财务管理中的重要环节,对企业的发展和运营至关重要。本文通过对现有资金预算管理策略的探讨和分析,旨在提出一些加强企业资金预算管理的有效方法,以帮助企业提高财务效益及经营绩效。通过科学制定预算、加强预算执行和控制、完善预算监督等手段,以及创新资金管理方式的引入,可以有效应对市场挑战,确保资源的合理配置和有效利用,推动企业的可持续发展。 关键词:企业资金;预算管理;策略探讨
摘 要:社会主义市场经济体制下,民营企业是我国经济发展的重要组成部分,对我国经济发展起到了关键的推动作用。民营企业大多数是由个人或者家族投资创办。民营企业必须依靠自身来筹集资金,这使民营企业的抗风险能力也较弱。因此,资金管理在民营企业的经营管理中的作用就显得格外重要,良好的资金管理有助于企业的健康长远发展。阐述了民营企业资金管理的重要性,分析了民营企业资金管理中存在的问题并提出了相应的对策和建议
摘 要:数字技术的快速发展催生了新的商业模式和管理理念,推动企业从传统的运营方式向更加灵活智能的方向转变。传统的企业经营模式在面对数字化浪潮时,显得越来越不适应,迫使企业必须进行深刻的变革与创新。本文探讨了数字化转型对企业经营模式带来的影响,通过问题剖析和变革路径探究,揭示了企业在数字化时代如何抓住机遇,利用新技术实现经营模式的创新与变革,从而提升整体的市场竞争力。 关键词:企业管理;经营模式
摘 要:资金集中管理作为一种财务管理模式,在众多集团公司获得了广泛实践。该管理模式通过优化资金配置,提升资金效用,对集团公司的发展起到了不可忽视的促进作用。然而,深入探讨和分析揭示,资金集中管理在实施过程中也存在不容忽视的弊端和挑战。资金集中管理作为提高集团财务管理效率的有效工具,其实施过程中应当兼顾风险防控与效率提升,通过不断优化管理策略和措施,真正实现资金使用的最优化,从而支持集团公司的可持
摘 要:对国有企业而言,财务管理是企业管理中的重要组成部分,是企业管理中的核心,科学的管理方式对企业未来发展有促进意义。因此,国企在发展阶段,需要对财务战略管理工作更加重视。现如今,市场经济环境发生巨大变化,财务战略管理方式也在不断更新。文章以某国有企业为例,首先阐述该企业财务管理的现状,分析财务战略管理存在的不足,重点阐述解决方案,以期为推动国有企业的发展提供一点参考。 关键词:国有企业;企
摘 要:全球经济一体化的深入发展下,企业面临的竞争日益激烈。在这种背景下,如何通过战略成本管理优化成本结构,提升企业的竞争力,成为了众多企业关注的焦点。战略成本管理强调成本管理的全面性和战略性,要求企业在成本管理过程中,不仅要关注成本降低,还要关注成本效益和成本结构的合理性。本文将从战略成本管理的视角出发,探讨成本结构优化的重要性,对当前企业成本结构优化的现状问题进行深入分析,并提出成本结构优化
摘 要:本文概述了战略导向与全面预算管理,并针对基于战略导向的企业全面预算管理策略加以分析,分析结果表明,企业若想在战略导向下高效开展全面预算管理活动,需要优化管理理念,完善管理体系,保证全面预算管理模式能嵌入企业战略组织模式。同时,还需要构建管理框架,加大战略思想、全面预算思想融合的力度,在数据驱动下改进管理手段,为全面预算管理提供保障,继而提高企业管理质量,助推企业良性发展。 关键词:战略