摘 要:我国资本市场由于存在国有控股企业这一类中国特色社会主义现代化建设的特殊产物,其资产定价的锚也应与源于西方资本市场的传统估值体系有所区分。如何消除资本市场投资者对国有上市公司的偏见,构建合理途径对核心资产价值进行锚定,促进国有上市公司估值回归合理水平区间,对于建设和完善中国特色现代化资本市场具有极其重要的现实意义。 关键词:资本市场;央国企;中国特色;价值重估 中图分类号:F832.51
摘 要:数字化转型是推动智慧城市管理创新的关键驱动力,通过大数据、云计算、物联网和移动互联网等技术,实现城市治理的智能化、绿色化和人文化。智慧城市管理创新不仅提升了城市治理水平,也提高了居民生活质量。然而,实现智慧城市管理创新需政策与法规支持、多方参与、人才队伍建设及资金保障。未来,随着技术持续进步和创新应用深入,智慧城市将在提高治理效率、优化居民生活品质及推动经济社会可持续发展方面发挥更大作用。
摘 要:文章通过分析福建省高耗能制造业发展现状,在“双碳”目标下对福建省高耗能制造业转型升级进行SWOT分析,针对其优劣势、发展机遇与潜在制约因素进行研究。在此基础上,文章提出加强人才培养;以智能化为方向,推动产业转型升级;推进生产设备自动化技术改良;把握自贸区和“一带一路”契机,提升产业国际合作水平等对策,以推进“双碳”目标下福建省高耗能制造业实现转型升级,更好更快地推动福建省经济高质量发展。
摘 要:党的二十大报告明确提出,增强消费对经济发展的基础性作用,如何破解消费升级阻滞机制成为学界和政界共同关注的重大课题。文章基于中国家庭金融调查(CHFS)2010—2020年鞍山市数据,以生存型消费支出增长率为核心指标,实证检验家庭金融资产与非住房负债对老工业城市居民消费升级的影响。研究发现:家庭金融资产积累在一定程度上抑制了消费结构的升级,呈现“双刃剑”效应;而非住房负债则通过缓解流动性约束
摘 要:文章以2018—2023年双边贸易数据为基础,采用数据分析方法,对辽宁省对东北亚国家的出口增长情况及出口结构进行研究。研究结果显示,辽宁省对东北亚五国出口总体呈先增长、再下降、后上升趋势,2020 年受国际大环境影响大幅下降,2023 年增幅达 12.31%;日本是出口占比最大的国家,对五国出口的主要产品各有侧重,且部分产品出口增长显著。对此,辽宁省应通过优化产业结构、发挥传统优势提高出口
摘 要:河池市山水旅游的“三色”指绿色、红色与古铜色。其中,绿色是指山清水秀的自然风光;红色是指历史悠久的文化传统;古铜色则是指其厚重的历史内涵及其引发人们探究的兴趣点。在“三色”配合方面,应围绕各自的特色,开展别具一格的景区和丰富多彩的非遗活动,做好相关游乐项目和配套设施建设。 关键词:非遗活动;山水旅游宣传;“三色”策略;游乐项目;配套设施建设 中图分类号:F59文献标识码:A文章编号:1
摘 要:对于银行而言,个贷业务具有品种少、风险低、收益高的特点,在一定程度上可以带动银行其他业务的发展;但相应的也存在着社会征信体系不够完善、个贷业务潜在安全隐患逐渐增多、创新性不足、较之发达国家在品类和服务上存在巨大差距的问题。文章旨在深入研究银行个贷业务的发展趋势。随着经济的发展和金融市场的日益成熟,银行个贷业务在金融领域中占据着越来越重要的地位。文章通过对相关数据的分析和对市场动态的观察,探
摘 要:国有企业在保障、维持国民经济安全与稳定运行方面扮演着重要的角色,起到经济发展牵头、带领作用。随着社会建设发展水平的逐步提高,国有企业在社会经济中所扮演的角色愈发重要。作为由国有注资、控制的生产经营组织,国有企业的投资、融资、运营、内部治理等均受到国家、地方政府的重点关注。国家、地方政府要伴随政企分离的脚步推进改革,从公司融资、内外部治理两个关键环节入手,稳定国有企业内核,获取持续稳定、充足
摘 要:文章对国有金融资产管理改革模式及其配套政策进行了深入研究。首先,文章分析了国有金融资产管理的模式选择,回顾了其发展历程和取得的成效。其次,文章从金融国资委、金融控股公司和金融企业三个层面对国有金融资产管理改革模式进行了具体设计。最后,文章针对国有金融资产管理改革模式的发展方向控制和管理模式选择提出了政策建议,以期为国有金融资产管理改革提供理论支持和实践指导。 关键词:国有金融资产;管理模
摘 要:文章旨在探讨文旅融合背景下乡村创意休闲旅游产业的发展策略。随着全球旅游业的蓬勃发展,文旅融合逐渐成为推动旅游产业创新发展的重要力量。乡村创意休闲旅游产业作为旅游业的新兴领域,因其独特的文化魅力和丰富的自然资源日益受到关注。然而,乡村旅游在发展过程中也面临着一系列问题,如政策支持不足、产品同质化严重、市场竞争加剧等。文章通过对文旅融合和乡村创意休闲旅游的理论分析,结合国内外的成功案例,提出一
摘 要:习近平总书记在发展新质生产力相关论述中对江苏省寄予深切厚望,并阐明要改造提升传统产业,培育壮大新兴产业,布局建设未来产业。江苏省科技创新能力和知识产权发展水平整体较高,是新质生产力发展的重要阵地。知识产权作为催化剂,将科技创新势能转化为产业发展动能,反映出新质生产力的发展状况。文章分析了江苏省新质生产力的发展背景,以专利权为例,从知识产权的角度阐述传统产业、新兴产业和未来产业的发展现状,指
摘 要:随着乡村振兴战略提出,农业经济发展面临着一系列挑战,如农业生产机械化水平不足、生产结构单一、技术推广不力、农民素养较低、基础设施薄弱以及风险控制机制不健全等。文章旨在分析乡村振兴战略背景下农业经济发展的现状和问题,并提出相应的对策,以促进农业经济高质量发展。通过文章研究,可为乡村振兴战略背景下的农业经济发展提供理论支持和实践参考,为实现农业经济的可持续发展和农村的全面振兴贡献力量。 关键
摘 要:随着我国居民收入水平的提升,消费结构的不断升级,迅速发展的雪茄市场成为高端烟草制品中的重要品类市场。雪茄独特的香气、品吸体验及文化价值也吸引着越来越多的消费者。尤其在“烟茄分离”政策支持下,作为品牌展示与文化传播的关键点,雪茄终端建设与养护对于行业规范化发展、品牌竞争力提升以及雪茄文化的传承尤为重要。然而,当前雪茄终端在建设和养护中仍存在一系列问题与挑战,这对行业的健康发展不利。基于此,文
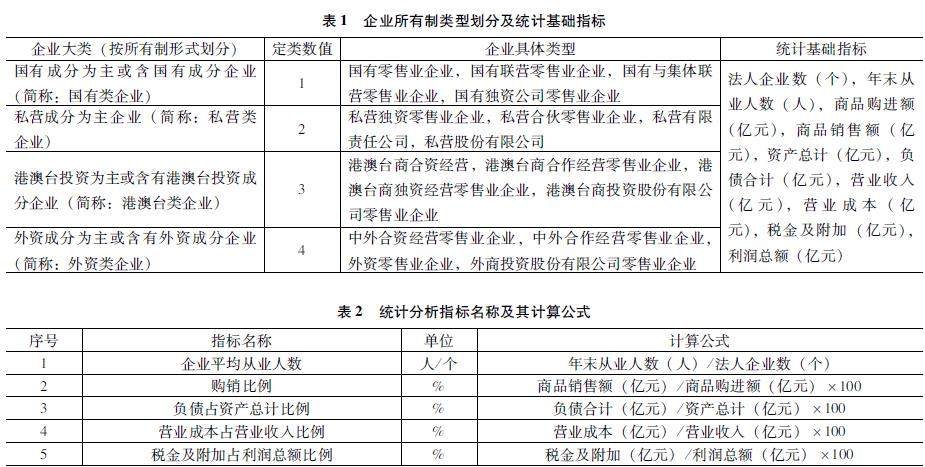
摘 要:零售企业是我国市场经济的重要组成部分之一,也是所有制形式较为丰富的一种商业组织形式。在用工数量与企业税金及附加比例之间的关系方面,不同所有制形式是否存在着比较明显的差异,这既是一个理论层面的问题,也是一个具有实践意义的课题。文章通过选择与零售企业相关的统计基础指标,围绕这一核心问题构建了分析指标,通过回归分析探索了其中的规律。结果表明:在对税金及附加占利润总额比例的影响上,零售企业平均从业
摘 要:人才是“油公司”模式改革的关键环节与重要抓手。为了更好地推进长宁人才强企工程建设,明晰企业岗位职责、实现人才资源的合理分配,文章从长宁的现实需求出发,基于“洋葱模型”,运用标杆法与访谈法,构建了公司核心业务部门的岗位胜任力模型。该模型从核心胜任力、通用胜任力与专业胜任力三个层次,深入剖析了核心业务部门不同岗位所需的胜任力素质。在此基础上,文章进一步分析了胜任力模型在长宁职位分析、聘任与晋升
摘 要:文章在平衡计分卡(BSC)基础上,针对预算管理场景提出改进型四维度结构,包括预算编制科学性、执行与控制能力、组织协同与响应效率、支撑系统与人员能力,构建出一套多层级预算管理能力评价模型。通过引入层次分析法(AHP)确定权重,并设计分级指标体系与评分机制,使评价结果具有可操作性与导向性。模型在企业实证应用中表现出较强适应性,为组织预算治理优化提供了量化依据与改进路径。 关键词:全面预算管理
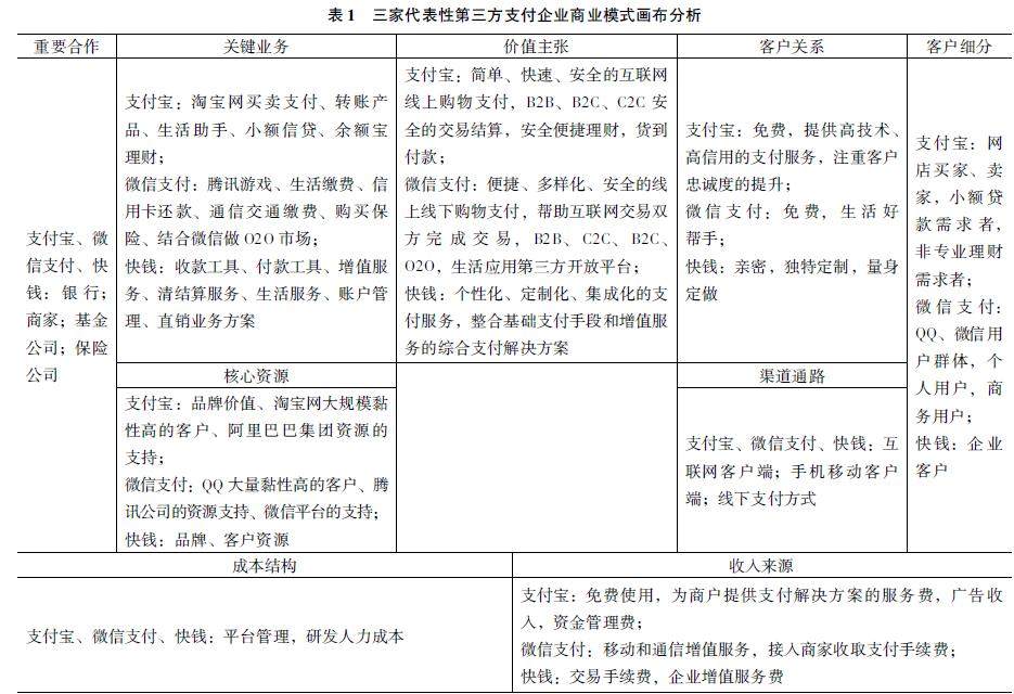
摘 要:文章运用层次分析法对三家第三方支付企业竞争力进行评估,在此基础上运用商业模式画布工具逐一解构三家企业商业模式,针对总体商业模式的分析把握可知,支付宝是市场先行者,微信支付是市场追随者,快钱是市场捡漏者。在当前严监管及利润空间缩小的外部环境下,第三方支付企业应专注本业,拥抱创新,善于在细分市场找准定位,形成自己独有的核心竞争力,主动提升服务质量和水平,避免无效价格竞争,逐步提升自身实力,走上
摘 要:随着市场竞争的加剧和经营环境的复杂,企业内部控制与风险管理的重要性日益凸显。然而,目前企业在内部控制评价体系构建上仍存在体系不完善、风险管理不规范的问题,这无疑制约了企业的管理效率和竞争力。对此,基于风险管理的企业内部控制评价体系的构建尤为重要,可以从确立评价目标、建立风险管理框架、设计内部控制体系、实施内部控制评价、报告与持续改进、监控与审计以及文化与培训等方面入手,力求达到提升管理效率
摘 要:文章聚焦技术革新背景下企业管理模式的转型升级,探讨了数字化技术在企业成本管理中的应用与策略。首先概述数字化技术的演进趋势及其对企业管理生态的重塑力量,紧接着分析现有成本管理框架的局限性,指出了信息不对称、流程滞后等问题。文章核心部分深入解析数字化技术的基础概念、特征,以及在成本管理领域的运作机理,阐明技术如何通过集成数据、强化监控和深化分析来优化成本控制过程。随后,文章构建了一套系统化的应
摘 要:文章旨在探讨新时期激励机制在企业人力资源管理中的应用。随着时代的发展和经济形势的变化,传统的激励方式逐渐显现出不足,因此,新型的激励机制应运而生。文章首先回顾了传统的激励方式存在的问题,包括缺乏灵活性、不符合员工个性化需求等。其次,重点介绍了新时期激励机制的特点和优势,如强调员工发展、提倡多元化激励手段等。再次,文章结合实际案例,分析了新型激励机制在企业人力资源管理中的应用效果,并探讨了其
摘 要:当前,市场竞争愈加复杂,国有企业改革不断深化,在构建信息化风险管控体系方面给予高度关注。研究发现,部分国有企业在该项工作中面临一定困境,例如数据治理经验不足、技术开发和应用能力不足、内部控制管理基础薄弱以及人才建设问题等,这些问题阻碍了国有企业管理模式转型升级。鉴于此,文章提出增强数据治理能力、加强信息化软件和硬件更新、优化内部控制流程以及加强人才保障等优化策略,以期为相关人员提供参考。
摘 要:国有企业是我国国民经济增长的重要支柱,也是我国社会经济发展重要的倚仗。在国有企业改革三年行动持续推进的大环境下,地方性国有企业经理层成员制和契约化管理的改革也刻不容缓。因国内外国情的巨大差异,国外关于此话题的研究更多集中于企业任期制和企业变革、企业契约化、企业研发与企业治理的关系,为早期企业治理发展改革奠定了坚实的基础。而我国地方性国有企业经理层成员任期制和契约化管理改革方面的研究依旧处于
摘 要:为了解决经济结构转型中企业内部面临的工商管理问题,要针对企业的工商管理模式进行改革升级,提升管理效果,提高企业的综合竞争实力。经济的发展和市场经济体制的完善为各行各业的发展提供了众多机遇。工商管理模式能够促进经济效益提升,有助于企业适应多变的市场环境。文章通过分析企业工商管理模式的作用和现状,提出针对性的企业工商管理模式构建策略,为企业在经济结构转型发展背景下的经营提供参考。 关键词:经
摘 要:随着全球化深化及“双碳”目标推进,企业社会责任重要性日益凸显,同时高管薪酬差距作为薪酬激励核心要素也引发学术界广泛关注。文章将高管薪酬差距分为高管内部薪酬差距和高管外部薪酬差距,选取2010—2020年我国A股重污染行业为样本,探究高管薪酬差距对重污染企业社会责任表现的影响。研究发现,高管外部薪酬差距和高管内部薪酬差距显著影响重污染企业社会责任,这一影响在非国有企业和小规模企业中更为明显。
摘 要:文章从会计准则制定目标、核算基础、会计要素、会计科目与账务处理等多维度对我国《政府会计准则》与《企业会计准则》的差异进行深度剖析和研究,发现两者在目标上分别服务于公共资源管理与企业经济效益提升。其中,核算基础上分别采用“双基础”模式与权责发生制,会计要素分类和定义存在不同;会计科目设置体现各自业务特点;账务处理在固定资产、长期股权投资等方面差异显著等。这些差异反映了政府与企业不同的运营模式
摘 要:目前,我国人口老龄化、残弱人士的护理问题日趋严重,要想解决这一问题需要护理市场、政府福利机构、家庭和社区、医疗机构多方协同并举,构建可持续发展护理体系。对于养老护理市场供给不足、资金短缺等问题,英国审计署对该国养老护理市场运行情况实施了绩效审计。通过对英国养老护理市场绩效审计的深入分析和总结,阐述了英国成人社会护理审计的主要内容和结论,并对该审计经验进行了总结和借鉴,以期为我国开展相关的养
摘 要:随着当前互联网经济以及电子商务领域的快速发展,物流企业的发展空间愈加广阔,但也将面临更加激烈的市场竞争。尤其是物流行业具备业务和供应链复杂、用户服务需求高、涉及地域较为广阔的特点,物流企业所面临的经营和财务风险将非常严峻。为此,物流企业必须要意识到内部控制管理和风险防范工作的重要性,并且要建立完善的制度和体系建设,推动内部控制标准和风险防范工作的落实,以确保有效提高物流企业的决策前瞻性,控
摘 要:文章聚焦集团财务公司资金集中管理效率提升展开研究。通过分析资金集中管理的含义与方式,揭露现阶段集团财务公司在资金集中管理上存在资金归集不充分、资金配置不合理、风险管理薄弱以及信息系统建设滞后等问题。基于此,从优化资金归集策略、完善资金配置机制、强化风险管理体系和推进信息系统建设四个维度提出提升路径,致力于为集团财务公司提升资金集中管理效率、增强企业集团整体竞争力给予理论和实际指导,助推集团
摘 要:随着数字化转型的深入推进,财会领域迎来了前所未有的机遇和挑战。财会人员需要具有强大的数据分析、信息技术和战略决策能力。文章旨在探讨财会人员角色转换的必要性和实施路径及其在数字化转型背景下的能力提升。通过分析数字化技术在财会领域的应用现状及其对财会工作的影响,提出了财会人员角色转换的动力与挑战,并从技术能力、专业知识、软技能三个方面详细阐述了能力提升的具体路径,提出了财会人员能力提升的实施策
摘 要:目前,医药器械行业正处于高速发展状态,财务监管方面的要求越来越严格,医药器械公司必须完善自身的财务内部控制体系,从而确保财务信息准确无误,提升资产的安全性,并保证公司经营活动合法合规,全面提升公司运营效率。但从医药器械公司当前开展的财务内部控制工作来看,其面临的困境凸显,主要体现在业务流程、信息化水平、人员素质和内部控制意识、风险应对能力、内部审计与监督等多个方面。为了逐一突破这些困境,切
摘 要:为了深入探究大数据时代企业财务报表分析在财务管理中的作用,文章首先概述了大数据时代财务报表分析的新特点,包括数据处理能力的增强、分析维度的广泛扩展以及实时分析的可能性。其次详细探讨了财务报表分析在决策支持、风险管理、业绩评价和资本市场分析等方面的具体应用。再次分析了大数据时代财务报表分析面临的挑战,如数据处理与分析技术、实时性与精确性、数据来源与整合以及数据安全与隐私保护等问题。最后提出了
摘 要:在“光伏平价+碳中和”的全球能源格局下,光伏产业一方面是国家政策支持和符合新能源发展应用趋势的朝阳产业,另一方面在快速发展过后呈现出遇冷态势,这导致光伏企业盲目扩张规模并引发产量过剩问题。行业大洗牌加速到来,光伏企业迎来生存发展和转型升级的关键时期,科学合理的财务绩效评价是优化企业经营管理的重要手段。通过因子分析识别出影响企业财务健康的关键指标,并运用聚类分析对研究对象进行相似性归类,帮助
摘 要:在业财融合视角下,国有企业财务管理创新模式构建与实施策略研究聚焦于将财务管理与企业的主营业务深度结合,打破传统财务与业务分离的壁垒。文章致力于构建一种以价值创造为核心的财务管理新模式,通过强化财务部门与业务部门的信息共享与协同决策,优化资源配置,提高资金使用效率。创新模式强调战略导向的预算管理,并根据实际情况动态调整成本控制策略,旨在实现对企业运营全过程的精细化、智能化财务管理。实施策略包
摘 要:文章立足于企业财务内部控制的现状与挑战,系统阐述了研究的背景及重要性。鉴于内部控制在现代企业管理中扮演的关键角色,文章首先概述了当前广泛实施的内部控制策略及其对企业运营的实际影响,随后挖掘了财务内部控制领域面临的难题,诸如控制环境的脆弱性、风险评估的不充分、控制活动的缺失、信息沟通不畅以及监督与反馈机制不健全等。针对上述问题,文章提出了切实可行的解决方案。首先,增强管理层对内部控制重要性的
摘 要:国有企业在国民经济中的作用愈发凸显。提高国有企业的运营管理质量,对增强企业竞争力以及国家经济实力具有重要意义。近年来,管理会计在国有企业中的应用颇受重视,其在预算管理、成本管理、绩效管理以及风险管理等方面的作用逐步显现。然而,管理会计在国有企业运营管理中的应用依然存在诸多亟待解决的问题,例如理论与实践相背离、信息系统支撑力度不够,以及人才队伍建设滞后等。故而,有必要针对管理会计在国有企业运
摘 要:数智时代已经来临,民营企业在激烈的市场竞争环境下,必须探究加快财务管理转型的有效方式,持续提高财务工作效率,并促使财务工作为企业决策、管控风险提供更多的支持。文章以数智时代民营企业财务管理转型为研究主题,首先阐述财务数智化相关概念、企业加快财务管理转型的意义,其次分析现阶段工作推进中存在的不足,包括:财务数智化转型意识不足、企业信息化程度不高、系统安全保障不完善、财务管理制度落后、财务人员
摘 要:当前形势下,全球经济下行明显,我国企业扩张速度放缓,现代企业发展的聚焦点开始从外部扩张转向内部管理提升,对于财务管理的关注就成为衡量企业持续发展能力的重要标尺。而财务管理转型作为现代企业主要的探索事项,已然成为其未来发展的必然趋势。然而现实中诸多企业虽取得了一定的转型成就,但在时代不断进步与信息科技快速更新迭代的综合作用下,企业财务管理上的问题也愈发明显,急需随之转型。目前如何在稳步推进财
摘 要:随着社会不断发展,企业管理模式也不断优化改革。财务管理是企业内部管理的重要组成部分之一,伴随管理模式的改革,企业财务管理面临诸多挑战。为了更好地满足民营企业发展需求,亟须改进传统的财务管理工作,实现转型升级。业财融合是新时期企业财务管理转型所采取的核心手段,要想加快转型进程、提升财务管理质量,稳步实施业财融合尤为关键。基于此,文章从业财融合视角出发,阐述了实施业财融合推进财务管理转型的重要
摘 要:在先进理念与先进信息技术的加持下,经济社会发展形态成功从农业经济、工业经济迈入数字经济,对于广大企业来说,数字经济下的各种信息技术的应用,极大地提高了其管理水平和运营质量,电子发票便是在这一时代背景下的“互联网+”新产物。相对传统纸质发票来说,电子发票具有高效、便捷、环保等特点,对提升企业会计信息化水平起到了重要作用,也受到了我国的扶持推广,但从企业本身的应用上来看,还存在一定问题。文章从
摘 要:时代的发展,为企业的管理运营工作带来了新的挑战。其中,财务管理作为企业的核心管理工作之一,不仅要起到基本的明确企业财务收支的作用,还要对企业的资本调配、融资、投资决策等运营全过程起到应有的调节作用。因此,企业必须重视对于财务管理水平的提升,推进业财融合。基于此,文章就业财融合对企业财务管理水平提升的作用相关问题展开探究,希望能够为企业财务管理人员提供有益的参考,确保企业的经济效益,实现长远
摘 要:民营企业在我国社会和经济发展中发挥着重要作用,尤其是21世纪以来,民营企业数量不断增加。近年来,随着国家扶持政策的陆续出台,民营企业迎来了新的发展机遇,但同时市场竞争也逐渐加剧。财务战略管理成为民营企业长期可持续发展的关键因素,通过财务战略管理,民营企业能够增强自身核心竞争力、提高内部管理水平与风险防范能力。文章概述了财务战略管理及民营企业实施财务战略管理的重要性,分析了民营企业在当前环境
摘 要:文章以《交通运输部办公厅关于印发交通物流降本提质增效典型案例名单的通知》(第一批、第二批)共42 个案例为研究对象,采用扎根理论构建“基础设施整合—技术赋能—制度创新”三维分析框架,揭示新质生产力驱动物流降本增效的内在逻辑。研究发现,典型案例通过 “技术+制度” 双轮驱动实现供应链效能提升,并提出“三维协同降本”理论模型,为交通物流领域新质生产力的理论构建提供质性证据。研究表明,基础设施整
摘 要:为了保障疫苗供应链的安全性和有效性,文章提出了一种基于动态贝叶斯网络的疫苗供应链风险评估。首先,筛选出关键指标以构建疫苗供应链风险评估指标体系。其次,建立动态贝叶斯网络风险评估模型,运用其学习、推理能力识别出关键风险因素。最后,考虑风险发生概率的不确定性,引入模糊集理论处理参数,进行模型推理及趋势、灵敏度分析,识别出风险敏感及薄弱环节。研究结果表明:疫苗供应链风险总体上呈现出随时间推移波动
摘 要:为全面提升烟草物流运行效率和降低物流成本,适应高质量发展要求,文章以广西烟草商业企业为例,研究区域物流网络优化规划,通过建立区域物流中心选址优化定量模型,运用元启发式算法进行求解,运用AHP法进行定性分析,最后通过综合比选分析,得出适合广西烟草商业企业高质量发展的最优方案。该解决方案对烟草行业开展区域物流网络布局规划具有一定的借鉴价值。 关键词:烟草物流;网络布局;物流中心选址;元启发式
摘 要:文章阐述了构建数字法治指标体系的功能作用、意义和原则,综合国内外量化法治实践的案例经验,提出了构建数字法治指标体系的框架内容建议:一是立法数字化指标建议;二是执法数字化指标建议;三是司法数字化指标建议;四是守法数字化指标建议。通过辽宁省政府的有力保障实施数字法治指标体系,从而推动辽宁省数字时代法治创新、发展和辽宁省法治的现代化建设。 关键词:数字法治;指标体系;第三方评估 中图分类号:
摘 要:数字普惠金融作为金融发展范式的重要创新形态,通过技术创新、制度创新和社会创新的协同机制,为区域创新发展提供了全新的赋能路径。文章从理论基础、现实困境、作用机制和模式重构四个维度展开分析。数字普惠金融通过降低金融服务门槛、激活长尾市场、重构信用体系和支撑跨区域协同创新网络,在促进资源精准配置和创新主体多元化方面发挥了重要作用。当前区域创新发展面临资源分布不均、政策碎片化、人才流动障碍等多重困
摘 要:国有企业战略目标与政府以及市场目标不一致,造成三者间的制度逻辑冲突,为了优化产业结构、实现资源优化配置、提高产业市场竞争力,需要以缓解逻辑冲突为前提对国有企业进行数字化转型。文章构建国有企业数字化转型的制度逻辑冲突模型,分析政治、社会、市场的逻辑冲突,制定明确的数字化转型战略、加强技术创新和研发投入、优化组织结构和业务流程、加强人才培养和引进,作为国有企业数字化转型路径,以此促进国有企业的
摘 要:数字经济时代,数据成为关键性的生产要素,在各个行业和领域得到了广泛应用。数据资产是数字经济时代一种全新的资产要素,其在参与社会生产和再分配中有着极其重要的价值。文章从数字经济与数据资产的内涵出发,分析了数据资产管理的背景及意义,并对数字经济时代数据资产管理与应用的有效策略进行探讨,希望能够更好地将数据资产的价值发挥出来,推动数字经济的高质量发展。 关键词:数字经济;数据资产;安全管理;价
摘 要:近年来,大数据、云计算、人工智能等数字技术飞速发展,数字经济蓬勃兴起。在此背景下,各行业开启数字化转型之路,财务管理作为电力企业经营管理的重要内容,需要通过科学合理的方式不断推进财务数字化转型。基于此,文章首先阐述了财务数字化转型的内涵、特点及原则,并对电力企业实施和推进财务数字化转型的重要意义进行了分析;其次详细剖析了电力企业财务数字化转型面临的问题,如财务数据处理较为传统、信息孤岛问题