新时代的中国,美在山川,美在生活,美在每个人的心里。 2024年全国重点城市PM2.5平均浓度比2013年下降约60%;今年上半年全国居民人均可支配收入同比实际增长5.4%,“跑赢”国内生产总值增速;对每孩每年发放3600元育儿补贴至其年满3周岁……一个个暖心数字、一项项惠民政策,生动诠释了“中国式现代化,民生为大”。 习近平总书记强调:“重点做好全方位扩大内需、坚定不移深化改革扩大开放、推动
“构建以国内大循环为主体、国内国际双循环相互促进的新发展格局”——2020年4月,中央财经委员会第七次会议上,习近平总书记首次提出构建新发展格局。 5年多来,新发展格局加快构建,中国经济迈上更高质量、更有效率、更加公平、更可持续、更为安全的发展之路。 内需主动力更加强劲 当今世界,最稀缺的资源是市场。我国一年有近50万亿元的消费、超过50万亿元的投资、超过20万亿元的进口,是全球最具成长性、
为加快培育数字经济创新型企业,让更多企业在数字经济新领域新赛道跑出加速度,推动涌现更多瞪羚企业、独角兽企业,国家发展改革委、国家数据局、财政部、中国人民银行、金融监管总局、中国证监会组织制定了《关于加强数字经济创新型企业培育的若干措施》。 数字经济创新型企业(以下简称"数创企业")是以数据为关键生产要素,以数字技术创新、应用场景创新、数据价值创新为核心驱动力,具备高敏捷性和高成长性的企业,是发展
9月22日,商务部会同中央网信办、财政部等8部门印发了《关于促进服务出口的若干政策措施》,包含13项具体措施,为服务出口提供全面政策支持。 加快发展服务贸易,是扩大高水平对外开放、培育外贸发展新动能的重要举措。为贯彻落实党中央、国务院决策部署,更大力度促进服务出口,推动服务贸易高质量发展,现提出以下政策措施。 一、用好用足中央和地方现有资金渠道积极支持服务出口 加强政策解读,指导地方充分利用
9月18日,工业和信息化部等六部门联合印发《机械行业稳增长工作方案(2025—2026年)》,提出2025—2026年力争机械行业营业收入平均增速达到 3.5% 左右,到2026年营业收入突破10万亿元,培育一批具有竞争力的中小企业特色产业集群和具有国际竞争力的产业集群等目标。 机械行业(不含汽车、电工电器、内燃机、石化通用行业)是为国民经济、国防军工和民生事业提供技术装备的基础性、战略性和引领性
9月18日,工业和信息化部、农业农村部、商务部、中国人民银行、海关总署、市场监管总局六部门联合印发《机械行业稳增长工作方案(2025一2026年)》(工信部联通装[2025]205号,以下简称《工作方案》)。为更好理解和落实《工作方案》,现就有关内容解读如下。 一、出台背景 中央经济工作会议强调,要坚持稳中求进工作总基调,以进促稳,保持经济稳定增长。机械行业是为国民经济、国防军工和民生事业提供
9月1日,联合印发《工业园区高质量发展指引》,引导工业园区特色化、集约化、数智化、绿色化、规范化发展,其中提出做强特色优势产业,明确园区产业定位,避免低水平、同质化竞争。 工业园区是工业发展的重要载体,在推进新型工业化、发展新质生产力中发挥重要作用。为贯彻落实党中央、国务院决策部署,进一步引导工业园区提质增效升级,加快高质量发展,制定本指引。 本指引所称工业园区是由省级人民政府及新疆生产建设兵
国务院新闻办公室于2025年9月26日上午10时举行“高质量完成‘十四五’规划”系列主题新闻发布会,请人力资源社会保障部部长王晓萍、副部长李忠、副部长颜清辉介绍“十四五”时期就业和社会保障工作高质量发展成就,并答记者问。 “十四五”时期人社事业发展情况和成就 中国式现代化,民生为大。“十四五”时期,在以习近平同志为核心的党中央坚强领导下,我们认真落实“十四五”规划各项部署,坚持人民至上的价值取
“坚决破除依法平等使用生产要素、公平参与市场竞争的各种障碍”“切实依法保护民营企业和民营企业家合法权益”“进一步构建亲清政商关系”……习近平总书记高度重视民营经济发展,作出一系列重要论述和重要部署,为促进民营经济发展壮大指明方向。 “十四五”时期,我国民营企业增加到5800多万户,比“十三五”末增长超过40%;民营企业进出口连续21个季度同比增长;截至今年3月底,“四新”经济民营企业达2267.
9月22日,国务院新闻办公室举行“高质量完成‘十四五’规划”系列主题新闻发布会,介绍“十四五”时期金融业发展成就。中国人民银行行长潘功胜在会上表示,5年来,金融体制改革全面深化,顶层设计更加完善;种类齐全、竞争充分的金融机构、市场、产品体系更加健全;重点领域金融风险有序化解,守住了不发生系统性金融风险的底线…… 加力支持实体经济 金融是实体经济的血脉,为实体经济服务是金融的天职。潘功胜介绍
9月22日,河北省统计局对外公布了1至8月全省经济运行情况。今年以来,全省上下深入学习贯彻党的二十大和二十届二中、三中全会精神,坚持稳中求进工作总基调,全力推动各项政策落地见效,全省经济延续平稳增长态势。 工业生产保持平稳增长 数据显示,1至8月,全省规模以上工业增加值同比增长7.6%。三大门类中,采矿业增长3.5%,制造业增长9.1%,电力、热力、燃气及水生产和供应业增长2.0%。 “我省
【摘要】"双碳"背景下,汽车行业正面临转型压力与低碳发展的挑战。论文围绕汽车企业碳排放核算的应用展开,研究如何通过有效应用助力“双碳”目标实现。论文先从碳排放核算的核心理论切入,延伸至具体核算方法,再深入分析汽车产业链碳排放的独特性。论文选取比亚迪股份有限公司作为案例进行分析,剖析其碳排放核算的实践经验,揭示当前行业面临数据质量差、核算边界模糊、成本高昂、标准动态更新等关键问题。论文提出汽车企业需强化顶层设计、完善数据管理、深化结果应用,汽车行业应共建共享数据库与协同平台,政府须完善标准体系、加强政策激励与推动标准国际互认等建议。
【摘要】论文选取2009—2024年中国A股市场钢铁行业上市公司作为研究样本,采用双重差分模型(DID),深入探究绿色债券发行对钢铁企业经营绩效的具体影响。研究结果表明,发行绿色债券对钢铁行业企业的经营绩效具有显著正向促进作用,并且实验组和对照组均通过了稳健性检验,进一步验证了上述结论的可靠性。这一结论表明,发行绿色债券对钢铁行业上市公司的经济效益具有积极影响,据此,论文为优化绿色金融政策、推动钢铁行业可持续发展提出针对性建议。
【摘要】论文运用熵值法,从新质劳动者、新质劳动对象和新质劳动资料三大维度构建指标体系,对青海省6个重点市州2010—2023年的新质生产力发展水平进行测度。研究发现,青海省新质生产力发展水平整体呈上升趋势,2010—2023年年均增长率为 7.63‰ 从各市州发展情况来看,海南藏族自治州增速最快(年均增长率为 14.93% ),海北藏族自治州发展相对滞后。从各维度来看,新质劳动者贡献最大,但受疫情影响波动明显;受清洁能源产业发展不均衡、阶段性政策重心变化影响,新质劳动对象呈波动趋势;新质劳动资料增速最快,但区域差异显著。基于上述研究发现,为推动青海省新质生产力持续发展,论文进一步给出针对性对策建议。
【摘要】作为专为处于创业阶段且极具成长潜力的成长型企业量身打造的融资平台,创业板市场肩负着推动创新与经济发展的重要使命。基于此,论文以创业板上市公司2016—2023年的面板数据为样本,采用双向固定效应模型实证检验其资本结构对财务绩效的影响。研究发现,较高的资产负债率会显著降低创业板上市公司的财务绩效,该结论在进行稳健性检验后仍然成立。这一研究结果对指导创业板上市公司优化资本结构、提升运营效率、推进公司治理改革具有一定的理论参考价值与现实指导意义。
【摘 要]论文旨在探讨在数字化转型背景下企业领导力如何影响并塑造企业韧性。首先梳理数字化转型、领导力、企业韧性的研究,并基于此构建一个以领导力为自变量、企业韧性为因变量、组织学习能力与动态能力为中介变量,环境不确定性为调节变量的理论模型。随后面向西藏部分进行数字化转型的企业,向其中高层管理者发放问卷,并据此开展实证分析。研究表明:领导力对企业韧性具有显著正向影响;组织学习能力与动态能力在领导力与企业韧性间发挥中介作用;环境不确定性正向调节了领导力与动态能力的关系。
【摘要】在企业管理的过程中,如何解决员工个体需求和组织战略目标这一矛盾,是多元激励机制构建的重要因素。现有研究大多都是对某一种激励手段的运用,对于动态适应企业发展的系统性规划涉及较少。论文从理论推演和实证分析入手,整理出当下的激励模式存在着激励效能衰减、公平感偏差等研究空缺,指出构建兼顾公平性、个性化、持续性的动态激励机制,使人力资源价值最大发挥,促使个人发展与战略落地齐头并进。
【摘要]论文以新时代国有企业预算管理与财务分析协同机制为研究对象,先阐释国有企业预算管理、国有企业财务分析基础理论,剖析协同对提升决策效率、强化内控风控、支撑战略落地的意义,继而提出制度、数据、方法、组织层面的协同路径,指出国企二者协同存在制度政策待完善、人员素质待提升、技术应用待加强的问题,对应给出完善制度、提升素养、加强技术的保障措施。通过多维度协同与保障,推动国企预算管理与财务分析深度融合,为国企高效运营提供支撑。
【摘要]论文以中小企业为研究对象,聚焦全面预算管理与企业资源配置效率的关系展开研究。首先梳理全面预算管理的理论基础,包括其定义、职能作用及流程,剖析全面预算管理在资源配置中的作用机制与对资源配置效率的影响路径,指出中小企业在该领域存在预算编制与战略脱节、执行不到位、调整机制不完善、考核激励不健全等问题。针对上述问题,提出推动预算编制与战略深度融合、加强执行管理、完善调整机制、健全考核激励的优化策略,为中小企业解决实践痛点、发挥全面预算管理价值提供理论与实践参考。
【摘要随着行业市场竞争日趋激烈,我国国有建筑施工企业面临巨大的生存和发展压力。应收账款回收管理成为企业管理的关键环节。论文从我国国有建筑施工企业应收账款回收管理现状出发,深入剖析该领域存在的突出问题,具体包括:忽视应收账款风险、客户信用管理不善、合同管理存在漏洞、内部管理机制不完善、催收方式较为单一、信息化水平较低与人才队伍建设不足。针对这些问题,论文提出了加强风险评估、完善客户信用管理体系、强化合同管理、优化内部管理机制、创新应收账款回收方式、加强信息化与人才队伍建设等一系列对策,期望能够提升我国国有建筑施工企业应收账款回收管理的整体水平。
【摘要】在金融风险复杂化与监管趋严的背景下,内部控制作为信用合作社风险管控的核心手段,其有效性直接关系到财务稳健性与经营可持续性。论文基于风险管控导向,结合信用合作社内部控制实践,分析发现其现状呈现出内控制度框架初步成型、财会流程管控重点推进、财会数智化工具尝试应用、财会监督评价机制逐步建立等特征,但仍存在财会风险识别机制滞后、数据孤岛制约管控效率、财会岗位权责不清、财会监督评价体系不完善等问题。针对上述问题,论文针对性提出优化路径,构建全流程财会风险防控机制、推进财务数据一体化建设、完善财会岗位权责制衡体系、健全监督评价与整改闭环机制。本研究旨在为信用合作社强化财会内控、提升风险管控能力提供参考。
【摘要随着电子商务行业的蓬勃发展,中小型电商企业面临的人力资源管理挑战日益凸显。论文基于行业现状分析,探讨了当前中小型电商企业在人力资源规划、人才引进与培养、绩效考核及激励机制等方面存在的问题,并提出针对性的改进对策。研究发现,缺乏系统性人力资源规划、招聘与培训机制不完善、绩效考核标准模糊以及激励措施单一化是制约企业发展的主要瓶颈。通过完善人力资源规划、优化人才引进与培养机制、构建科学的绩效考核体系以及强化多元化激励措施,中小型电商企业能够有效提升员工效能与组织竞争力,为可持续发展提供坚实支撑。论文的研究为中小型电商企业人力资源管理实践提供了理论参考与实践指导。
【摘要随着化学工业的迅速发展,中小型危险化学品化工企业(以下简称"中小型化工企业")因资源有限、技术薄弱等特点,安全管理与风险防控压力显著高于大型企业。鉴于化学工业具有高度危险性的特点,建立并完善安全管理体系意义重大。论文在分析当前形势及代表性风险评估的基础上,深入探讨了化工企业安全管理体系存在的问题。研究结果表明,健全的安全管理体系能够有效防范与控制各类安全危险,降低意外事件发生率,保护员工人身安全和企业经济利益。通过落实安全生产责任制、增强员工安全意识、引进信息化管理手段等举措,可提高安全管理能力,减少安全事故。同时,结合中小型化工企业实际情况,分析了其发展现状,并指出了今后的发展方向。
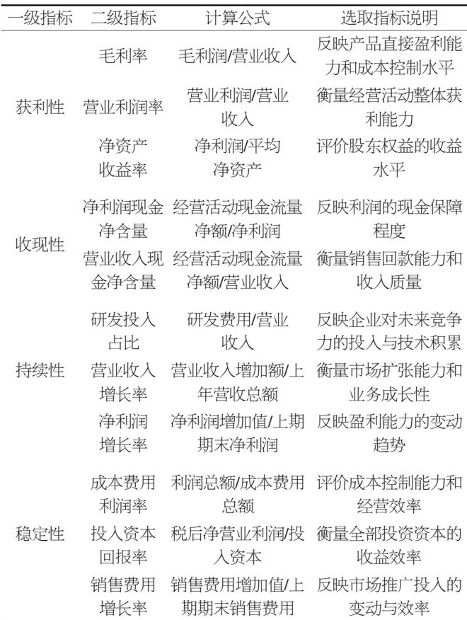
【摘要]小鹏汽车是中国造车新势力的代表企业,其盈利质量变化反映了新能源汽车行业趋势与企业商业模式的适配性。论文基于2020—2024年财务数据,评估研发投入、规模效应及成本控制等因素对盈利质量的影响,为新能源汽车企业可持续发展提供参考。
【摘要】在当前复杂多变的商业环境下,企业内控体系的优化对防范风险、保障可持续发展至关重要。论文以D企业为研究对象,系统分析其内控体系的不足,并提出改进策略。研究表明,基于风险管理的内控体系能够显著提升企业风险应对能力,保障运营稳定性。论文为同类企业优化内控机制提供了实践参考,验证了内控体系在风险防范、资产安全及经营效率提升中的核心价值。
【摘要】在反内卷大环境下,电力行业依然面临着低价竞争加剧、产能过剩、创新动力欠缺、经营管理效果不足等诸多难题。针对这种处境,论文从宏观经济层面着手,探究改善电力投资项目建设经济效益的主要途径:一是采用科学合理的定价机制以减轻价格战的压力,并确保企业的投资回报;二是精准对接产能与市场的需求,解决结构性供过于求的问题;三是加大研发投入力度,促使技术创新并提高自身在市场上与竞争对手抗衡的能力;四是推行精细化的管理模式,改善对资源利用的调配效能,由此全方位加强项目所蕴含的经济收益成果,助力电力行业能够在反内卷的背景之下做到持续性优化发展。
【摘要】基于制造企业一线岗位人才梯队建设面临的挑战,论文对阶段性人才梯队模型进行了研究,阐述了如何根据岗位需求和员工能力分阶段设计选拔、培养与晋升机制。论文结合某制造企业案例,分析了模型的实施过程与效果。结果表明,该模型在提升员工留存率、培训效果和生产效率方面取得了显著成效,并提出了优化策略以应对模型应用中的问题。
【摘 要】在市场竞争加剧与企业精细化管理需求下,采购成本控制成为提升企业效益的关键。论文结合业财一体化理论,剖析其对采购成本控制的作用机制。研究发现,业财一体化可通过打通信息壁垒、实现全流程数据协同,优化采购事前预算、事中监控与事后复盘环节。针对当前企业采购成本控制中业财协同脱节、隐性成本失控、供应商管理粗放、数据碎片化等问题,提出构建业财协同流程、扩展成本核算维度、建立供应商全周期评估体系、整合全流程数据资源等策略。研究表明,业财一体化能推动采购成本从“被动控制”转向"主动优化”,为企业提升采购管理效率、增强核心竞争力提供理论与实践参考。
【摘要】盘活国有闲置商业资产对提升国有企业资源配置效率与市场竞争力具有重要意义。论文以某国有集团公司驻京闲置资产为研究对象,系统分析了该驻京闲置资产的内外部环境,并综合运用EFE矩阵与IFE矩阵进行定量评估。在此基础上,论文通过 SWOT分析明确战略定位,最终确定"SO + WO"组合战略,进而提出具有可操作性的战略实施路径与保障机制,以期为同类国有闲置资产的盘活工作提供可参考的实施范式。
【摘要】论文从资源编排视角,以赣锋锂业为对象,探究新能源产业锂需求激增下其产业链并购与价值创造问题。通过并购整合挑战、市场挑战、财务挑战和技术挑战,论文进一步提出优化并购整合、针对性应对各类风险等策略,同时剖析适用的并购方法与成效,为新能源企业优化产业链并购方案提供参考。
【摘 要】在市场经济条件下,中小企业是国民经济的中坚力量,其生产经营的好坏,直接关系到企业的生存和发展。为此,论文首先阐述了我国中小企业的发展现状、中小企业成本管理的价值意义;其次分析了中小企业成本管理存在的问题,包括成本管理制度不完善、成本管理体系不健全、成本管理方法滞后、成本控制环节单一;最后针对性地提出了解决路径,包括完善成本管理制度、健全成本管理体系、升级成本管理方法、拓展成本控制环节,帮助中小企业优化成本管理和提高市场综合竞争力。
【摘要]经济新常态下,由于宏观经济政策调整和市场信用体系分层,导致工程企业应收账款数量不断增多,回收期限明显拉长,坏账风险也相应增大,价格变动和合同条款更新滞后所造成的争议性应收问题愈发突出。工程行业具备资金密集、周期长、结算方式复杂等特点,论文以地方国有工程企业为对象,针对其应收账款管理中的核心难点及其深层次原因展开梳理,从源头治理、流程优化、信用管控和合同管理等多个角度出发,提出系统性的解决办法,促进工程企业构建全链条、系统化的应收账款管理体系,以此来减轻企业的资金流动性压力,提高企业的可持续发展水平。
【摘要】数字经济时代,品牌建设已成为增强一国贸易实力的重要途径。为更好发挥数字经济在跨境电商企业品牌战略建设中的作用,论文在分析二者关联性的基础上,对跨境电商企业品牌战略建设中存在的问题予以剖析,并从以数字化思维规范品牌建设合规行为、以品牌数字化转型推动供需平衡、以“数字 Φ+' 塑造国潮文化品牌3个视角提出优化策略。
【摘要】在数字化转型加速推进的背景下,中小企业在经营过程中普遍面临管理模式落后、信息孤岛严重和资源配置效率不足等问题,传统预算管理难以发挥有效作用。全面预算管理作为连接战略与执行的重要管理工具,在整合资源、控制成本和提升绩效方面具有不可替代的作用。论文围绕中小企业预算管理的现实困境与转型需求展开,探讨数字化条件下的实践路径,包括体系搭建、数据融合与人才文化建设,力求构建更加科学高效的预算管理模式,期望为中小企业提升决策精准度和管理水平提供参考,并为推动其可持续发展提供理论价值与实践指导。
【摘 要】论文采用文献回顾与案例深描法,基于淘宝、抖音2020—2024年艾德莱斯绸交易数据,剖析其数字营销文化基因,探讨人才短缺、文化挖掘不足、市场受限等困境,分析政策、技术、消费升级带来的机遇,提出文化价值挖掘、消费场景重构、多元分销渠道等可行路径。研究表明,艾德莱斯绸非遗数字营销具有文化优势与现实瓶颈,存在机遇与实践路径。该研究为非遗产业数字营销提供理论参考与实践方案,助力实现非遗保护与产业可持续发展双重目标。
【摘要】在市场经济持续发展进程中,会计师事务所作为经济生态系统的监管主体,其审计质量管控与风险防御机制具有核心价值。论文深入剖析会计师事务所防范审计风险的战略意义,多维度揭示风险形成机理,即社会法制环境存在缺陷、企业财务信息存在失真、事务所执业标准执行存在偏差等因素共同作用的结果,进而提出分阶段应对方案:优化客户准入审查流程,重塑合伙制架构下的责任担当理念,构建模块化质量评价标准,推进复合型人才梯队的专业化培养与伦理素养提升。旨在持续优化升级审计机构风险管理效能,为财务信息披露可信度筑牢防护屏障,为行业长效发展提供实证依据与路径指引。
【摘要】在国有企业深化改革与高质量发展的背景下,贵州豫能投资有限公司积极探索“契约化管理”与“内部市场化管理”(简称"双机制")的协同创新实践,以破解产能释放不足、管理效率低下等发展瓶颈。论文结合企业改革需求与管理痛点,阐述了“双机制"融合的内涵、实施路径及成效。通过顶层设计协同推进、授放权管理优化、超额利润分享激励等举措,贵州豫能实现了管理活力激发、产量效益提升与可持续发展能力增强。实践表明,“双机制”一体化管理有效推动了国有企业市场化转型,为同类企业改革提供了可借鉴的管理范式。
【摘要】随着公共服务需求的多元化及基层治理任务的复杂化,现阶段基层单位面临着人力资源配置的诸多挑战,为此,论文将立足于交叉管理相关理论基础,详细分析基层单位多岗位人员交叉管理现存的3种模式,并针对岗位人员职责界定不清、制度考核及激励措施缺失、专业培训支撑力度不足等实践困境,提出包括制度体系设计、运行机制构建、保障体系完善等在内的系统解决方案,以期能够为基层单位优化人力资源配置提供实践指导。
【摘 要】在数字经济时代,中小企业面临数字化转型的迫切需求,而智能财务作为技术驱动的新型财务管理模式,正成为破解中小企业财务管理效率低、风险控制弱等难题的关键工具。论文结合相关政策背景,阐述智能财务对中小企业发展的重要性,从技术应用、人才储备、系统建设、数据安全4个维度,系统梳理中小企业智能财务应用的现实基础与核心困境,并提出深化技术应用、加强复合型人才培养、推进系统建设整合、强化数据安全保护的实践路径,旨在为中小企业借助智能财务优化财务管理、实现可持续发展提供实践参考。
【摘 要】数字化转型中,企业财务信息与管理数据长期割裂,限制经营决策效能,推动ERP与管理会计模块深度融合成为核心解决方案。论文聚焦ERP实施企业,针对财务与管理会计模块数据交互难题,以SAP等系统为观察对象,涵盖成本中心、利润中心等单元,剖析数据标准差异、传输迟滞、分摊逻辑僵化及信息粒度失调等问题,为解决这些问题,研究构建五级联动自动分摊机制,从原始数据采集到动态核算层形成闭环,实证显示,财务数据可自动匹配管理视角,实时成本核算显著提升信息精度,此举消除数据孤岛,实现决策支持系统升级,更推动管理会计方法向数字智能化转型。
【摘要】数字经济时代,大数据、云计算、AI推动企业会计核算智能化成为必然趋势。论文以会计核算智能化为研究对象,先阐述AI技术的本质、构成、历程及会计应用导向,再从核算效能等5个维度分析核心价值,接着梳理基础支撑薄弱等4类挑战,最后结合核心技术渗透等趋势提出对策,旨在为企业提供理论与实践框架,助力提升财务治理水平,推进数字化转型。
【摘要数字采购系统是现代信息技术与采购流程深度融合的产物,能够实时处理海量信息,为企业提供更精准的决策支持,其对全球供应链决策效率的提升具有重要的战略意义。论文首先分析数字采购系统的基本构成与功能,其次探讨全球供应链的复杂特点,并进一步研究数字采购系统在提升全球供应链决策效率中的作用,具体包括通过实时数据分析与数据驱动的决策支持提升决策的实时性与准确性、优化供应链协同与沟通、强化风险预测、提升供应链的可持续性等方面的应用与成效。
【摘要]针对传统产业园信息碎片化、决策缺乏支撑、服务单一、协同效率低等问题,论文以天河产业园区为研究对象,构建“门户层—应用层—平台层—基础层"4层智能化管理体系,提出全域数据融合中枢、智能决策支持系统、个性化服务供给引擎、智慧协同网络等提升策略。经量化评估,智能化升级后园区运营效率提升,决策质量、服务满意度及协同效能显著提高,为产业园管理效能提升提供参考。
【摘要】电力工程造价管理事关企业经济效益,是电力工程项目建设的重要环节。论文首先概述了电力工程全过程造价的内涵,阐述了造价管理涵盖投资决策、设计、采购、施工、运维等全过程,然后分析了当前电力工程造价管理存在的问题,随后重点论述了利用建筑信息模型(BuildingInformation Modeling,BIM)、大数据、人工智能等数字化技术,整合电力工程全过程造价管控体系的实践探索,以实现投资决策科学化、设计优化、采购精准、施工精细化管理、运维高效等目标。
【摘要】传统财会核算模式在数字经济时代面临数据处理能力不足、核算效率低下以及决策支持滞后等根本性挑战,亟需进行系统性重构。论文基于大数据赋能理论,构建财会核算模式重构的理论框架,明确重构的驱动因素、实现路径及目标导向。通过对比分析传统模式与重构模式的差异,设计出数据采集层、数据处理层、核算分析层及决策支持层的4层重构架构体系,并运用多源数据融合、分布式计算以及机器学习等关键技术,实现从人工主导向智能驱动的模式重构。实证研究显示,重构后的核算模式准确率提升至99% 以上,处理效率提高 2000% ,决策响应时间缩短 95% ,验证了重构方案的有效性。
【摘 要]在全球“双碳”目标下,高碳排水泥行业面临迫切转型需求。论文以行业龙头海螺水泥为案例,探究其通过“数智化与 ESG融合发展"战略实现绿色转型的路径。研究发现,海螺水泥深度融合人工智能、物联网、大数据等数智技术于环境(精准碳管理、能源优化)社会(员工关怀、供应链韧性)治理(风险管理、透明披露)维度,显著降低了碳排放强度,提升了资源效率和ESG表现,入选国家级典型案例。然而,融合过程面临数据孤岛、ESG量化复杂性、利益相关者协调等挑战。海螺通过构建数据中台、创新低碳生态协同网络、前瞻布局全球标准等策略应对。海螺实践表明,数智化与ESG的深度协同是传统高碳产业实现经济效益与环境社会效益动态平衡的有效路径,为全球制造业可持续发展提供了重要借鉴。
【摘 要】论文围绕数字化转型背景下企业内部监督的优化问题,采用文献综述与案例分析的方法,探讨监督模式的演变、现实困境及改进路径。论文提出应从制度集成、技术赋能、人才复合和职能拓展四方面完善监督体系,推动内部监督由合规纠错向价值赋能转型。研究结论不仅丰富了内部监督的理论研究成果,也为企业特别是国有企业的治理体系完善与监督效能提升提供了实践参考。
【摘要】论文以中小企业为对象,围绕财务信息化建设与企业价值创造的关联展开探讨。论文先阐释财务信息化对提升中小企业价值创造的支撑作用,梳理当前中小企业财务信息化建设的现状特征,继而剖析其存在技术应用同质化与浅层化、数据治理体系不完善、数字化与业务流程协同性不足及信息化人才匮乏等问题,最后针对问题提出强化信息化技术建设与应用、完善数据治理体系、提升数字化与业务流程协同性及培养信息化人才等策略,以推动中小企业向价值创造载体转型,助力中小企业价值提升。
【摘要】随着我国经济向高质量发展转型,国家愈发重视中小企业在经济发展中的主体地位。政府采购作为拉动中小企业创新的重要外力,通过为中小企业提供便捷的市场通道和稳健的资金支持,显著正向促进中小企业创新发展。论文通过系统剖析政府采购促进中小企业创新发展作用机制,诊断中小企业发展现实困境,提出针对性改进措施,为优化政府采购政策设计、提升中小企业创新效能提供决策参考。
【摘要]论文基于长三角一体化发展战略背景,采用案例比较分析法,探究杭州6家硬科技企业("六小龙”)的发展路径及其对安徽科技创新的启示。研究发现:浙江模式通过市场化驱动、产学研协同和资本赋能,构建了高效的创新生态;安徽则依托科教资源,侧重基础研究转化。通过对比两省在创新主体、生态、效率及文化维度的差异,提出安徽应立足自身优势,借鉴浙江经验,完善创新体系。论文为区域协同创新提供了理论参考与实践路径。
【摘 要】黑龙江省作为东北老工业基地振兴的核心省份,将培育专精特新企业作为推动经济高质量发展的重要抓手。论文梳理其覆盖企业全生命周期的金融支持政策体系,从多维度评估政策实施效果,剖析存在的问题并提出优化建议。研究表明,黑龙江省已初步构建起相关金融服务生态,但需进一步强化政策协同与市场化融资渠道。
【摘要】作为激励技术革新的关键税收机制,研发费用加计扣除制度显著影响着高新技术企业的成本结构,合理运用该措施能减轻企业税负压力,有效扩充科研资金储备,推动核心技术实力的构建。着眼于该制度的实施路径,论文侧重探索企业适配策略框架,系统解析政策内涵、适用边界与执行规范,搭建覆盖全周期的操作模型,政策内涵解构作为基础步骤,需结合科研项目全流程实施动态管理,建立标准化的成本计量体系,构建系统化的材料验证机制,优化政策落实效能的关键在于持续性跟踪管理,强化制度实施后的效果监测与流程选代,既保障政策效应充分发挥,又促进企业形成长效机制,推动科技创新能力与商业运营效率的协同提升。
【摘要】论文基于财务共享服务中心的建设实践,分析其对原有会计制度的流程、职责与内控机制产生的系统性影响,构建适配性测度模型并以78家企业为样本开展实证研究。论文采用熵权-TOPSIS方法进行量化分析,结果表明,不同行业与区域制度适配性差异明显,流程适配度普遍高于内控嵌入性。论文提出了提升制度响应能力与系统融合水平的路径建议。
【摘要]经济新常态下,地方政府财政紧平衡态势持续、债务风险防控趋严、高质量发展要求提升,对政府工程项目管理提出更高要求。当前,在政府工程项目财政风险防控方面,存在风险识别穿透性不足、预算约束效力待强化、动态监测预警机制缺位等短板;在项目成本效益管理方面,面临全生命周期成本管理落地难、绩效评价与成本管控脱节、信息壁垒阻碍协同等障碍。针对这些问题,论文提出,财政风险防控应强化源头管控,硬化预算约束与过程监控,并建立穿透式债务风险监测预警体系;成本效益管理层面,需将全生命周期成本管理嵌入核心流程,提升关键环节成本控制效能,并构建以效益为导向的绩效评价闭环。同时,需从完善制度规范、强化信息平台、提升专业能力、优化协同机制等方面实施保障,促进政府项目财政安全性与投资综合效益的提升,服务地方经济高质量发展。
【摘要】基础设施作为国民经济发展的基石,其投资项目的成功实施对经济增长与社会发展具有深远影响。科学开展税收筹划并精准评估财务可行性是提升基建项目投资效率、保障项目可持续运营的核心环节。论文系统分析基建项目全周期涉及的税负结构,探讨优化税收成本的有效路径,并构建包含净现值(NPV)、内部收益率(IRR)及投资回收期等关键指标的财务评价体系,结合案例实证阐明税收政策对项目盈利能力的显著撬动作用。研究表明,前瞻性税收筹划可显著提升项目内部收益率约两个百分点,有效改善现金流结构。最后,论文提出建立“财税协同"管理机制、强化政策敏感度等建议,为优化基建项目投资决策提供理论参考与实践指南。
【摘要】随着国际财务报告准则第16号(IFRS16)及美国会计准则ASU2016-02的相继实施,租赁会计模式经历了从“经营租赁表外化"到"使用权资产入表"的重大变革。这一变革对制造企业的资产负债表结构产生了深远影响,制造企业的资产负债表结构因新准则的实施而发生显著变化。论文深入讲述了制造企业在适应新准则过程中面临的多重挑战,提出优化策略,不仅有助于制造企业更有效地吸引和留住用户,提升用户粘性和购买转化率,也为未来研究提供了拓展方向。 【关键词】租赁会计准则;制造企业;资产负债表结构;财务指标变动;优化策略
【摘要]锂电池储能产品在销售中常附带维保服务,新收入准则对履约义务识别、收入分摊比例及确认时间的变化直接影响该类业务的财务核算与利润形成。论文结合储能行业合同结构与运维周期特征,对比新旧准则在收入确认方式上的差异,基于案例测算各履约义务下的收入分布、毛利率结构与现金流匹配情况,并从合同条款、定价策略及核算流程3个层面提出优化建议,为储能企业在新准则实施下实现财务合规与利润稳定提供实操路径。
【摘要】财务共享模式推动企业成本核算由分散走向集中,亟需构建适配共享平台的精细化流程体系。论文研究了财务共享背景下企业成本管理流程的集中化特征,分析了现行成本归集、分摊与核算环节中存在的标准不统一、协同不顺畅等技术瓶颈,提出基于编码标准、系统参数、节点设计的流程优化支点,构建成本事项模板、数据采集机制与异常处理规则的实施路径,最后探讨精细化流程对成本透明化、核算效率与共享平台扩展能力的提升价值。研究成果为企业推进共享财务体系下的成本流程再造提供了可操作的技术支持与路径参考。
【摘要】论文以服务类中小企业为研究对象,结合金税四期"以数治税"背景与该类企业轻资产、发票管理难、业务灵活的特性,剖析税务筹划面临的政策(变动与解读偏差)操作(流程漏洞)经营(业务脱节)及合规风险。研究发现,风险源于外部税收政策复杂多变,内部内控机制不完善、专业人才遗乏与信息化支撑不足。论文据此提出"政策动态跟踪 + 全流程内控 + 业务税务联动 + 专业数字化赋能"的防控策略,为服务类中小企业合规降负提供实操指引,也为中小企业细分领域税务风险管理研究补充行业视角。
【摘要】在双碳目标全面推进的环境下,燃气发电企业作为能源转型的重要支撑力量,既承载清洁能源保障任务,又面临碳减排约束带来的财务与业务协同挑战。为此,论文在分析双碳目标作用和现实问题的基础上提出协同路径,旨在为燃气发电企业构建低碳化财务管理体系和可持续发展能力提供参考,具有推动行业绿色升级和增强核心竞争力的重要意义。
【摘要】在经济与技术飞速演进阶段,新收入准则的落地对建筑行业EPC项目产生深远变革。论文围绕该主题,深度剖析项目于核算过程中合同识别、收入确认等方面存在的困难要点,与此同时,结合不同时期税收政策的变动,研讨税务筹划相关策略。凭借将理论与实际相结合的方式,意在为建筑企业处于新准则环境下,精确核算项目成本与收益、合理减轻税务负担给出参考依据,助力建筑行业在新时代达成稳固的财务管理与可持续性发展。
【摘要】在市场经济不断发展和越来越复杂的经济环境下,国有企业所面对的财税风险越来越大,因此,建立健全的财税风险管理系统和创新内控机制,是保证国有企业健康发展的重要因素。论文通过对我国国有企业财税风险管理和内控机制的现状进行剖析,认为目前我国国有企业管理存在一些问题。为解决上述问题,论文提出了一系列措施,目的是为提高我国国有企业的财税管理水平、增强抵御风险的能力提供理论借鉴和现实指导。