又一场民营企业座谈会,引发广泛关注。 2月17日上午10时,伴着热烈的掌声,习近平总书记走进人民大会堂东大厅,同来自各行各业的民营企业负责人面对面座谈。 2018年11月,也是在这个会场,总书记主持召开民营企业座谈会,针对当时社会上一些否定、怀疑民营经济的言论,重申坚持“两个毫不动摇”,强调“三个没有变”,给广大民营企业吃下“定心丸”,指明进一步发展壮大的方向。 新发展、新机遇,也有新挑战。
“2025年,我们将全面完成‘十四五’规划。要实施更加积极有为的政策,聚精会神抓好高质量发展,推动高水平科技自立自强,保持经济社会发展良好势头。”习近平主席在二○二五年新年贺词中指出。 开年以来,各地区各部门牢记嘱托,增强信心、奋发有为,中国经济在高质量发展的轨道上劈波斩浪、坚定向前。 坚定信心,埋头实干 人勤春来早,奋进正当时。各地击鼓催征、抢前抓早,凝聚共识、汇聚力量,吹响新一年推动高质
信托业是我国金融体系的重要组成部分,在服务实体经济和人民美好生活方面具有重要作用。为深入贯彻党中央、国务院决策部署,进一步加强监管、防范风险,推动信托业高质量发展,现提出以下意见。 一、总体要求 以习近平新时代中国特色社会主义思想为指导,深入贯彻党的二十大和二十届二中、三中全会精神,完整准确全面贯彻新发展理念,坚守金融工作的政治性、人民性,构建加强监管、防范风险、推动信托业高质量发展的制度体系
为深入贯彻党的二十届三中全会、中央金融工作会议、中央经济工作会议精神和《国务院关于加强监管防范风险推动资本市场高质量发展的若干意见》(国发〔2024〕10号)部署要求,积极发挥资本市场功能,着力做好科技金融、绿色金融、普惠金融、养老金融、数字金融“五篇大文章”,更好服务经济社会高质量发展,制定本实施意见。 一、总体要求 以习近平新时代中国特色社会主义思想为指导,全面贯彻党的二十大和二十届二中、
“持续支持优质未盈利科技型企业发行上市”“完善科技型企业信息披露规则”“开发更多科技创新主题公募基金和相关期货期权产品”“引导私募股权创投基金投早、投小、投长期、投硬科技”…… 在日前证监会发布的《关于资本市场做好金融“五篇大文章”的实施意见》(以下简称《实施意见》)中,加强对科技型企业全链条全生命周期的金融服务,成为资本市场做好金融“五篇大文章”的重要内容。 证监会新闻发言人周小舟在答记者问
1月24日上午,河北省人民政府新闻办公室举行“进一步全面深化改革 推动高质量发展持续向上突围”系列主题新闻发布会第二场,主题是“河北省数字技术赋能制造业高质量发展”。河北省工业和信息化厅党组成员、副厅长马越介绍河北省深入学习贯彻党的二十届三中全会精神,持续深化制造业数字化转型工作,加快推进数字技术赋能制造业高质量发展相关工作情况;河北省工业和信息化厅软件产业处处长李剑,河北省工业和信息化厅产业集群
问:企业上云是我省推动制造业数字化的有力抓手,请介绍一下我省推动企业上云的主要工作举措。 答:企业上云已经成为推动企业数字化转型成本最低、时间最短、效果最优的有效路径,企业通过工业设备、基础设施、平台系统、业务应用和生产资源等5类上云方式,可以实现降低数字化成本、缩短系统建设时间、提升系统建设水平的目的。 据国家工业信息安全发展研究中心最新发布数据,截至2024年12月底,我省企业工业设备上云
刚刚过去的2024年,河北省坚持以深化改革激发创新活力,着力提升创新体系整体效能,推动科技创新和产业创新深度融合。一条条惠企政策快速兑现,一个个核心技术加紧突破,一项项科技成果加速转化……河北的科技创新之路,目标更明确,步伐更坚定。 “首个”“首次”不断涌现 2024年12月31日,一种新型储能技术在河北落地了。 经过3个月试运行,位于石家庄的河北建投储能技术有限公司液态空气储能电站,圆满完
一艘轮船在拖轮协助下向唐山港曹妃甸港区矿石码头靠泊。 河北绵延487公里的海岸线上,分布着秦皇岛港、唐山港京唐港区、唐山港曹妃甸港区、黄骅港,这些是河北的宝贵资源。 如何把资源优势转化为经济优势? 沧州生物医药和绿色化工产业不断壮大,唐山精品钢铁等产业加快沿海布局,秦皇岛新能源及高端智能装备产业迅速崛起……在推动港口转型升级的同时,我省沿海各市加快发展各具特色的临港产业,一批项目向沿海临港
春为年首,岁启新篇。 当燕赵大地还沉浸在春节的喜庆氛围中时,河北优化营商环境企业家座谈会2月5日在石家庄召开,这已经是省委、省政府第三年在春节后第一天召开以优化营商环境为主题的大会,其背后传递的信号不言而喻:优化营商环境必须锲而不舍,久久为功。 “加快建设经济强省、美丽河北,要从营商环境抓起”“营造走在全国最前列的营商环境”等要求,展示了河北以钉钉子精神将优化营商环境层层推进,用行动诠释“优化
海关总署最新数据显示,民营企业已连续6年保持我国第一大外贸经营主体地位,2024年还创造了“三个首次”。 第一个首次,是有进出口实绩的民营企业数量首次超过60万家,达到60.9万家,持续为外贸发展注入新生力量;第二个首次,是民营企业首次成为我国高技术产品的最大进出口主体,进出口高技术产品增长12.6%,占我国同类产品进出口总值的比重提升3个百分点至48.5%;第三个首次,是占我国消费品进口比重首
打开中国经济地理版图,经济大省挑大梁的特点凸显—— 2024年,广东、江苏、山东、浙江、四川、河南、湖北、福建、上海、湖南等十省份以占全国近两成的面积,贡献全国超六成的GDP。 火车跑得快,全靠车头带。经济大省这个“车头”究竟跑得有多快?又是如何挑起大梁的? 实现经济体量和增速有支撑 经济大省,是稳住全国经济基本盘的“压舱石”。2022年7月召开的中央政治局会议首次提出,“经济大省要勇挑大
京津冀合成生物制造产业创新联盟启动,京津冀合成生物制造共性技术平台高水平共享倡议发布,合成生物制造伙伴园区计划签署…… 1月10日,在北京举办的京津冀合成生物制造产业协同创新发展工作推进会上,三地合成生物制造产业协同发展有了新进展。 活动由河北省工业和信息化厅、河北省科技厅会同北京市科委、中关村管委会,天津市科技局、天开高教科创园管委会,京津冀协同发展联合工作办公室共同主办。 活动上,京津冀
1月26日,石家庄市桥西区税务局工作人员(右一)向企业办事员讲解研发费用加计扣除税收优惠政策。 企业是科技创新的主体,研发费用加计扣除政策是支持科技创新的重要税费优惠政策之一。来自省税务局的数据显示,2024年,河北省持续加大研发费用加计扣除政策落实力度,推动应享尽享。税务部门与科技部门联合扩大研发项目事前鉴定服务范围,共鉴定176个研发项目,涉及研发金额3.96亿元,解除了企业享受政策的后顾之
记者从石家庄海关获悉,2024年河北省进出口持续向好,进出口总值6150亿元,同比增长5.5%。年度进出口规模再创新高,既有量的增长,又有质的提升,展现了较强的韧性和综合竞争力。 石家庄海关统计分析处处长、一级调研员王玉兰介绍,去年河北在传统市场、新兴市场双向发力,高水平开放持续推进。全省对外贸易更深层次融入国际大循环,全年贸易伙伴多达243个,对传统市场欧盟进出口同比增长16.9%,对非洲、拉
【摘 要】论文以2012-2022年沪深两市因违规受到处罚的A股上市公司为研究样本,对上市公司财务舞弊的影响因子进行考察,寻找识别财务舞弊公司的方法。在以上考察中,论文特别关注财务舞弊公司与其他违规行为公司的对比。通过实证分析,论文得出如下结论:与应计盈余管理相比,依据真实盈余管理能够更有效地判定企业是否会出现财务舞弊行为;财务舞弊企业的大股东较一般会计处理不当企业的大股东更倾向于掏空上市公司。
【摘 要】近年来,信息不对称等问题导致中小型制造业企业普遍面临融资约束难题。在此背景下,论文以我国中小型制造业企业2015-2022年的数据为研究样本,通过构建现金-现金流敏感性模型对中小型制造业企业普遍存在的融资约束问题以及供应链金融能否有效缓解融资约束问题进行了实证检验。实证研究发现,我国中小型制造业企业普遍存在融资约束问题,但随着供应链金融的引入,中小型制造业企业存在的融资约束问题有所缓解
【摘 要】城市作为人类文明和经济活动的中心,其韧性直接影响到社会、经济和环境的可持续发展。论文通过构建由经济、社会、基础设施和环境4个子系统组成的城市韧性发展水平评价指标体系,采用熵权-TOPSIS模型,通过测算2014-2023年共10年的数据得到河南省17个地级市和1个省直管市济源的城市韧性综合评价水平。发现从2014-2023年河南省整体经济韧性呈现上升趋势,最后根据测算结果提出提升河南省
【摘 要】随着资本市场的发展,企业会计信息披露质量对市场透明度和投资者信心愈发重要。然而,信息不对称和违规行为仍威胁市场健康。论文基于博弈论视角,构建了上市公司、审计机构与监管部门的三方博弈模型,以HD公司为例,深入分析其战略互动与利益冲突。论文通过对模型的检验,为理解信息披露违规提供了新视角,据此提出了具体防范策略。 【关键词】会计信息;博弈论;信息披露违规;监管机制 【中图分类号】F22
【摘 要】当前,我国正处于社会经济高质量发展阶段,绿色创新是贯彻新发展理念的重要抓手。企业作为社会经济的重要组成部分,有责任积极倡导绿色发展理念并提升绿色创新能力。论文选取2010-2022年上市公司数据,采用文献研究法和实证研究法研究ESG表现对企业绿色创新的影响,并探讨融资约束在二者间的中介效应以及数字化转型的调节作用。论文丰富了ESG领域的研究文献,对推动企业绿色可持续发展具有重要意义。
【摘 要】近年来,我国在人工智能技术领域的进步尤为显著,不仅促进了众多人工智能企业的诞生,还极大地推动了市场规模的扩张。然而,这一新兴行业的迅猛发展也引发了关于高估值及市场泡沫风险的广泛关注,这就要求投资者在进行价值评估时,必须采用更为严谨且科学的分析方法。论文选取科创板24家人工智能企业作为样本,在传统主成分分析法的基础上,引入了熵权TOPSIS分析方法,以优化各成分的权重分配。通过综合考虑企
【摘 要】新质生产力是在新技术、新产业和新模式的相互结合下,对传统生产要素组合进行系统性革新的先进生产力质态,现已成为推动经济高质量发展的一种高效率全要素工具。论文选取2011-2022年30个省份(不含港澳台地区和西藏自治区)的面板数据,利用双向固定效应和中介效应模型分析新质生产力、科技创新与经济高质量发展三者之间的关系。双向固定效应回归结果表明,新质生产力与经济高质量发展存在正向关系;在中介
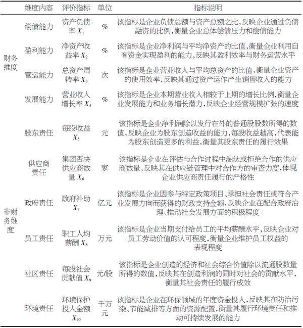
【摘 要】随着企业社会责任日益受到重视,企业在履行社会责任过程中,如何平衡财务与非财务目标,进而提升企业价值,已成为企业管理和学术研究的热点问题。论文选取医药行业龙头企业F公司作为研究对象,探讨其履行社会责任视角下企业价值的变化情况。 【关键词】社会责任;企业价值;熵权法 【中图分类号】F275 【文献标志码】A 【文章编号】1673-1069(2025)02-0058-04 1 引言
【摘 要】论文基于中小企业融资困难的背景,以区块链、大数据分析和人工智能算法等数字技术为基础,分析了供应链金融的4种运行模式,经比较,不同的运行模式有各自的特点和使用场景,中小企业和金融机构可以根据实际情况,对这些模式进行灵活组合和创新,以实现供应链的资金优化和风险控制。论文深入剖析中小企业在传统融资模式下融资渠道狭窄、融资成本高昂、融资规模受限的现状,阐述了供应链金融凭借其独特的运作模式,将供
【摘 要】在市场经济深入发展和行业竞争日益激烈的背景下,企业面临着更加复杂多变的市场环境。处于企业的生命周期不同阶段,企业的战略目标、经营状况、员工需求都呈现出显著的差异。薪酬管理作为企业人力资源管理的核心环节,其有效性和适应性直接关系到企业的竞争力和可持续发展能力。然而,传统薪酬管理模式忽视了企业生命周期的动态变化,导致薪酬体系无法及时响应市场和企业内部的变化需求,影响企业的战略实施和员工激励
【摘 要】目前,管理职能的专业化分工导致现代公司的所有权和经营权分离,从而代理问题普遍存在,而股权激励是解决该问题的重要措施。如今家电行业作为我国龙头行业,企业之间的竞争十分激烈。为提高企业的综合实力,吸引更多优秀人才,为企业发展奠定基础,大多数家电企业开始实施股权激励。基于这一背景,论文通过分析TCL科技的股权激励案例,结合财务指标变化,探讨其对企业绩效的影响。结果表明,股权激励显著提升了企业
【摘 要】论文以高新技术企业KDXF为例,探讨数字经济时代内部审计成果运用的价值增值路径。随着审计职能从监督转向价值创造,企业需突破成果转化瓶颈,解决审计成果运用中存在的深度开发不足、风险预警滞后及跨部门协同不足等问题。论文提出五大优化策略,为高新技术企业提升审计效能提供可行方案,实现从合规检查到战略支撑的价值升级。 【关键词】内部审计;价值增值;审计成果运用 【中图分类号】F239.45
【摘 要】股权投资风险审查现面临信息“碎片化”与监控“滞后性”的问题,对此,基于COSO-ERM企业风险管理框架的应用为股权投资领域风险审查提供了新思路。论文结合COSO-ERM的核心要点,通过构建“战略整合-风险识别-控制执行-动态反馈”全周期的股权投资风险审查框架,帮助风险审查人员做到前置化与全面化风险审查,在提高效率和精度的同时,论文也为COSO-ERM股权投资风险审查体系的具体应用提出了
【摘 要】国有企业集团化管理中,母子公司目标博弈的核心痛点源于委托代理关系下的激励不相容。论文以某集团为研究对象,构建“三档阶梯目标+差异化激励”机制,通过基本目标、挑战目标和卓越目标的层级划分,匹配差异化的超额利润提成比例,并辅以“目标承诺约束条款”与“改善系数基准模型”。研究表明,该机制通过重构博弈收益矩阵,引导子公司主动揭示真实经营能力,为破解目标博弈困境提供了可复制的制度创新方案。 【
【摘 要】随着亚洲经济的快速发展,顾客对酒店服务的需求,逐渐转向深层次的精神和个性化满足。论文梳理总结了亚洲酒店个性化服务的研究文献,分析和比较了该领域个性化服务的研究进展。从个性化服务类型、服务成效、面临挑战及优化策略等多个方面归纳了亚洲酒店个性化服务发展的研究领域,并对亚洲酒店个性化服务进行总结,明确了未来的研究重点和方向,为后续理论分析与实践探索提供有力支撑。 【关键词】亚洲酒店;个性化
【摘 要】随着城市轨道交通行业的快速发展,城轨运营公司的战略发展对员工素质技能水平提出了更高要求。为推动人才培养模式改革,优化工学关系,激发员工学习和培训师教学积极性,提高培训资源利用率,促进培训管理效能提升,西安地铁运营分公司在企业培训中实施学时学分机制。论文通过深入分析西安地铁运营分公司学时学分制工作的实施情况,探讨其在提升员工专业技能、优化培训管理等方面的作用与价值,并针对实施过程中存在的
【摘 要】随着我国经济的快速发展,高校所属企业作为国有经济的重要力量,其内部控制建设的重要性日益凸显。论文以高校所属企业为研究对象,以H公司为例,在分析公司基本情况的基础上,深入分析公司内部控制体系存在的问题,并提出具体的实施策略,旨在为高校所属企业建立健全内部控制体系提供参考。 【关键词】高校所属企业;内部控制;风险管理 【中图分类号】F275 【文献标志码】A 【文章编号】1673-10
【摘 要】数字经济背景下,传统成本管理模式面临系统性失效与技术脱节的挑战。论文通过指出传统管理手段存在信息孤岛、责任边界模糊等核心问题,同时发现新型成本要素呈现数据资产真空与技术迭代非线性增长特征。针对上述问题,论文提出全流程成本透视方法与动态化成本管控体系,构建跨部门数据融通机制与智能决策模型。通过引入工业物联网与区块链技术,实现了119个关键节点的实时可视化,使异常成本定位时间缩短83%。案
【摘 要】随着风险社会和“乌卡时代”的到来,社会企业绩效评估机制面临着高度复杂性和模糊性挑战,急需目标管理视角的嵌入。论文在概念梳理和分析框架建构的基础上,着眼当前实践逻辑,发现我国社会企业绩效评估机制存在着评估理念目标光谱失衡、评估主体碎片化割裂、评估内容模糊性悬浮、评估程序不确定性“内卷”、评估方法复杂性张力不够等问题。为此,通过平衡性目标光谱理念、整体性治理主体、精准性考核内容、规范化程序
【摘 要】论文通过对阿米巴小微组织绩效模式的深入分析,探讨其在实际应用中的效果与价值。论文首先回顾了阿米巴模式的发展历程,并详细解析了其核心理念,为模式的绩效评估提供了理论基础。其次,为全方位衡量阿米巴模式的实施成效,论文进一步构建了一套结合定性与定量方法的绩效评估指标体系。通过J企业实践做法,重点阐述企业推行小微组织模式的原由、成果与不足。论文最终呈现出阿米巴模式在小微组织中的适用性及对提升组
【摘 要】人工智能(AI)的快速发展为中小企业带来“弯道超车”机遇,但其资源约束与技术门槛导致AI应用陷入“不敢用、不会用、用不起”困境。论文通过多案例对比分析,提出“场景聚焦-工具轻量化-生态协同”的差异化应用框架。研究表明中小企业应放弃“大而全”的AI战略,转而通过轻量化工具切入核心场景,并借力外部生态降低转型成本,为中小企业AI落地提供可复制的实践路径,并揭示政策制定者与技术服务商的赋能方
【摘 要】论文旨在探索一种有效的技术技能人才人力资源管理模式。论文采用问卷调查法和讨论法对南阳烟草技术技能人才管理现状及存在问题进行了分析和原因诊断,针对其存在的问题,提出了积分制管理模式,对积分制的关键内容进行了设计和阐述。积分制管理对于打破技术技能人才聘任“终身制”,提高其工作积极性和创造性具有重要意义。 【关键词】技术技能人才;人力资源管理;积分制 【中图分类号】F272.92 【文献
【摘 要】论文聚焦数字金融时代,剖析其发展态势,其发展态势为中小企业信贷带来了新样态,同时指出中小企业信贷可得性面临信息、成本、产品、风险等多方面问题。中小企业通过强化信息管理与整合、优化成本控制策略、精准适配创新产品、完善风险应对机制等策略转型,有望改善信贷困境。 【关键词】数字金融;中小企业;信贷 【中图分类号】F276.3;F832.4 【文献标志码】A 【文章编号】1673-1069
【摘 要】医药流通企业作为连接医药生产与消费的关键环节,内部审计是其运行的重要组成部分。在当今数字经济时代下,医药流通企业传统的审计模式已经无法满足企业发展需求,推动内部审计数智化转型是企业提升运行效率、强化风险管控的必然选择。论文分析了医药流通企业内部审计数智化转型的现实意义,探讨了审计数智化转型中存在的问题,并从强化数智化审计平台建设、提升技术应用广度与深度、全面统一数据标准与框架、培养专业
【摘 要】数智化浪潮深刻影响地质行业财务部门。传统地质勘探项目预算存在缺陷,而新兴技术为财务流程带来变革。然而,当前地质财务人员在多方面存在不足且面临诸多问题。为此,论文提出财务人员需提升数智化技能、融入业务实现业财融合、培养战略思维与创新能力等策略。这不仅关乎财务人员职业发展,更对企业发展意义重大。企业、行业协会与高校应协同助力地质行业财务人员完成数智化转型,推动行业可持续发展。 【关键词】
【摘 要】随着绿色建筑和可持续发展理念的逐步普及,房地产行业在面临环境保护、资源节约等多重挑战时,投资风险管控成为关键议题。当前,房地产业在绿色建筑项目的投资过程中仍存在多个风险管控问题,为有效应对这些问题,论文提出了加强政策法规的合规性管理、构建全面的市场需求预测与分析机制、加大技术创新与绿色设计投入、加强资金筹集与财务风险管控、建立系统的风险预警与应急管理机制、注重绿色建筑运营阶段的风险控制
【摘 要】卷烟企业零售终端作为连接消费者与生产商的重要桥梁,其布局合理性与运营效率直接关系到整个供应链的竞争力。空间杜宾模型作为一种结合空间效应和面板数据特性的计量经济模型,能够有效捕捉卷烟零售终端网络中各节点间的空间依赖性和交互作用。论文基于空间杜宾模型的理论基础构建了卷烟零售终端网络优化模型,并通过实证分析与研究结果提出具体优化策略。 【关键词】空间杜宾模型;卷烟零售终端;网络优化;空间依
【摘 要】在数字经济浪潮中,中小企业作为国民经济的重要支柱,其数字化转型已成为推动产业升级与竞争力提升的关键。然而,随着转型进程的加快,中小企业面临着认知、资金、技术等内部约束,以及服务生态、集成、推广等外部挑战。针对上述问题,论文提出以下建议:以战略创新拓宽发展视野,深化多元融资与长期资本布局,构建分层技术人才体系,打造精准服务平台及协同标准,并通过示范标杆引领系统性转型,为中小企业数字化转型
【摘 要】论文针对企业财务数据高维复杂、类别不平衡的特性,提出深度学习的多维特征融合与动态样本优化建模方案。首先采用SMOTE-Tomek综合采样法对样本数据进行平衡,接着利用网格搜索和五折交叉验证对LightGBM模型进行参数调优,并通过五维评估体系分析模型预测效果。为验证模型的有效性,建立Logistic回归、XGBoost及SVM模型进行对比分析,结果显示预测效果最好的是LightGBM模
【摘 要】论文基于新结构经济学理论,分析浙江省通过人工智能(AI)技术重构中小企业要素禀赋、重塑比较优势的实践路径。研究发现,浙江用“产业大脑+未来工厂”模式,推动AI技术与传统产业深度融合,实现要素结构升级、生产效率提升与创新能力突破。论文提出“技术适配、政策协同、生态构建”三位一体优化路径,为区域经济高质量发展提供理论参考。 【关键词】新结构经济学;人工智能;中小企业;竞争力 【中图分类
【摘 要】在数字经济时代背景下,商业卫星公司面临着业务场景复杂化与变化速度快的双重挑战。这类企业具有研制周期紧凑、技术迭代迅速、多项目并行管理等典型特征,在信息化建设中,OA协同办公系统中的审批表单不仅需要承载卫星研制、载荷测试、发射审批等核心业务数据,更要适应快速扩张的星座组网计划及商业化运营需求。因此,论文提出交互式智能引擎平台开发方案。该平台基于“组件驱动+逻辑解耦”的架构理念构建,通过可
【摘 要】论文探讨了电动汽车产业链供应链绿色协同创新的伙伴共生机制和价值共创机制。通过分析原材料、零部件和整车在研发、制造和服务中的产业链上下游协同创新的案例,总结出提升关键材料性能、绿色制造核心部件、构建开放式创新平台和打造智能化服务系统等绿色协同创新的路径;提出了鼓励兼并重组,提高行业集中度,数字化赋能资源循环利用,强化储能功能,融入新型电力系统等促进绿色协同创新的对策建议。 【关键词】新
【摘 要】论文聚焦于开封市中小企业的“专精特新”发展,探讨了经济结构转型背景下中小企业发展的现状及面临的挑战。开封市在促进中小企业“专精特新”发展方面采取了一系列措施,包括强化产业链群培育、科技赋能、项目建设提速增效等,为中小企业提供了良好的发展环境,并通过财政补助、税收优惠、金融支持、人才引进等多方面的扶持,促进了中小企业的发展。然而,开封市中小企业在“专精特新”发展中仍面临技术创新能力不足、
【摘 要】我国人口老龄化进程日益加快,智慧养老服务的可持续发展至关重要。论文将41份官方政策文本作为研究对象,运用扎根理论,归纳出139个初始概念、23个初始范畴和4个主范畴,构建出智慧养老产业发展的“技术—需求—供给—规制”核心驱动模型。在此基础上,提出推动以智能为核心的创新技术、重视以老人为中心的动态需求、提高以市场为导向的精准供给、健全以适度为特点的规制机制等政策建议,促进智慧养老产业可持
【摘 要】论文基于长三角地区数字经济最新发展数据,系统分析其基础设施、经济规模、区域协同等方面的现状与挑战。研究发现,长三角数字经济规模持续领跑全国,但存在区域发展失衡、数据要素流通不顺畅、核心技术依赖度高等问题。结合国际经验与区域特征,论文提出构建“一核多极”算力网络、完善数据要素市场、突破关键核心技术等对策,为长三角建设全球数字经济高地提供参考。 【关键词】长三角;数字经济;区域协同;数据
【摘 要】进入21世纪后,服务贸易的发展速度开始高于货物贸易的发展,成为新的经济增长点。扩大服务贸易开放,特别是具有高附加值、高技术等重点领域的开放,能改善产业结构,对经济增长起到促进作用。论文以全要素生产率作为衡量经济增长效率的指标,分析海南省服务贸易开放对经济增长效率的影响。结果表明服务贸易的总体开放水平、服务贸易进口开放和出口开放对海南的经济增长效率都有显著的正向影响。 【关键词】服务贸
【摘 要】论文以2011-2022年长江中游城市群28个城市为研究对象,利用熵值法、地理探测器,分析2011-2022年长江中游城市群新质生产力对经济韧性的驱动因子及其时间演化特征。结果显示:驱动效应上,长江中游城市群新质生产力对经济韧性具有显著的促进效应,其中科学技术、科技投入、高素质人才等因素驱动效应明显。交互因子上,科学技术、科技动力、数字化普及3个因子与其他因子的交互作用在12年间稳定增
【摘 要】新发展理念作为我国经济社会发展的根本遵循,为区域经济转型升级提供了重要指引。东莞是全国民营经济大市,民营经济为推动东莞经济高质量发展提供不可或缺的重要力量。论文以东莞镇域民营经济为研究对象,发现东莞镇域民营经济存在创新动能不足、区域发展失衡、绿色治理粗放、开放层次偏低、共享机制缺失等问题。论文结合新发展理念内涵和东莞市实际情况提出建议,推动东莞镇域民营经济发展道路与新发展理念深度融合,
【摘 要】论文以营口市为例,深入分析了“港产城”融合助力石化产业发展的现状与挑战。研究表明,营口市依托港口型国家物流枢纽优势,已形成临港石化产业集群和省级化工园区载体,但在港口运行效率、产业结构单一及城市功能协同方面存在瓶颈制约其高质量发展。基于“港产城”融合视角,论文提出夯实港口基础、优化产业结构和完善城市服务的系统性对策,可有效破解营口市面临的传统港城发展瓶颈,同时对同类港口城市高质量发展具
【摘 要】在全球经济数字化转型的大背景下,服务贸易数字化发展迅速,既带来机遇,也面临诸多挑战。论文对数字化赋能服务贸易的理论依据进行了深度剖析,从国际和国内两个层次对其发展状况进行了分析,提出了数字技术应用不足,市场竞争加剧,数字贸易规则尚不健全等问题。论文旨在提高我国服务贸易在世界范围内的竞争力,对促进世界服务贸易的可持续发展提供借鉴。 【关键词】数字化赋能;服务贸易;高质量发展;数字技术应
【摘 要】零工经济的快速发展对现有税收体系提出了严峻挑战。论文以最优税收理论为基础,探讨零工经济的特征及其对传统税收模式的影响,分析了当前税收政策在零工经济中面临的问题。论文聚焦于如何运用最优税收理论来指导零工经济下的税收政策创新,旨在构建一个兼顾效率、公平和简化原则的税收体系,并提出相关政策建议。 【关键词】零工经济;税收政策;最优税收理论;税收创新;数字经济 【中图分类号】F812.42
【摘 要】在“双碳”目标背景下,论文探讨伊利股份ESG表现对企业价值的影响,重点分析其在账面价值与市场价值两个维度上的体现。研究发现:环境层面,其低碳技术应用与绿色供应链管理降低运营成本;社会层面,产业链协同发展与员工权益保障强化品牌认同;治理层面,ESG治理体系优化提升风险管控效率。ESG表现通过成本节约与效率提升直接提高企业账面价值,同时借助ESG评级优势与投资者关注间接驱动市场价值增长。因
【摘 要】在数字化转型的背景下,商业银行如何通过业财融合实现业务与财务的紧密结合已成为提升行业竞争力的关键。论文采用案例研究法,以A银行为例,深入分析业财融合对银行产生的财务效应。研究发现,业财融合显著提升了银行的运营效率和财务表现,为银行的战略转型与持续发展提供了积极推动力。论文的研究结果为其他商业银行在数字化转型过程中实现业财融合提供了借鉴与启示。 【关键词】业财融合;数字化;商业银行
【摘 要】紫光股份有限公司是中国高科技A股上市公司,2015年紫光股份有限公司在所处行业已获得较大的成就,但在技术研发、资金管理等方面存在薄弱环节,公司发展遇到瓶颈。华三通信技术有限公司因其强劲的综合实力,在市场上一直颇受欢迎。华三通信现有业务及其将承接的中国惠普业务与资产等有利于激发紫光股份有限公司的活力,所以这一并购案例具有较大研究意义与价值。论文通过整理并研读并购相关文献,依据并购相关理论
【摘 要】建筑施工企业作为我国经济建设的重要组成部分,对推动我国基础建设起着至关重要的作用。在建筑施工过程中,会计核算是确保企业财务信息准确、及时反映项目存在问题的重要环节。然而,随着行业竞争不断加剧,目前建筑行业的发展也面临一系列挑战,严重影响企业的经济效益和管理决策。因此,论文主要研究建筑企业施工项目会计核算中存在的问题和对策,为企业发展及项目管理提供更真实的信息,保障企业健康平稳发展。
【摘 要】随着数字化时代的到来,为更好地支持企业发展,加强业财融合,提高财务工作效率和质量,各大集团公司加快推进财务数字化转型工作。国有企业普遍规模较大,财务信息化建设落后,难以匹配业务发展,因此对国有企业财务数字化转型开展研究有较强的现实意义。论文以某国有企业B集团为研究对象,深入探讨其开启财务数字化转型的动因和实施进程,旨在为其他国有企业提供参考。 【关键词】国有企业;数字化转型;财务共享
【摘 要】随着数智化技术的快速发展,企业财务管理环境发生了深刻变革。传统的财务报表分析方法面临着诸多挑战,这些挑战不仅限制了分析的深度和广度,还影响了分析结果的准确性和实用性,亟需在分析维度和指标体系上进行创新和优化。论文提出了基于数智化技术的维度拓展方案,包括时间、空间和逻辑维度的延伸,以及指标体系的优化策略。通过引入大数据、人工智能等技术,构建智能化财务报表分析框架,为企业决策提供更全面、更
【摘 要】经济生活中总有一些企业冒着违法风险进行财务舞弊,严重破坏了国家财经纪律和经济秩序。论文基于GONE理论,以康美药业为例分析“前因与后果”的双重财务舞弊识别策略,为投资者、债权人及监管机构识别并防范财务舞弊提供参考。 【关键词】财务舞弊;GONE理论;识别策略 【中图分类号】F275 【文献标志码】A 【文章编号】1673-1069(2025)02-0187-03 1 引言 在市
【摘 要】新技术的涌现给传统财务管理向智能型转变带来了新的机遇与挑战。论文首先阐述业财融合的研究现状,其次从业务层、财务层、决策层3个层面构建基于业财融合的智能财务平台框架,并详细分析了技术层、应用层、操作层等层级内容,最后从公司战略出发,分析智能财务平台实施路径,使企业的管理决策更加科学、有效。 【关键词】业财融合;框架构建;实施路径 【中图分类号】F275;TP311 【文献标志码】A
【摘 要】现代企业财会业务管理中,充分使用统计方法,是企业财务数字化转型的核心路径。基于统计方法进行量化建模、数据分析,能够突破传统经验决策固有的主观局限等瓶颈,提升财会业务数据分析的精准性。论文旨在对统计方法应用于财会业务中的策略进行探讨,结合文献阅读,对统计方法在财会业务中的应用方向加以分析。随后,论文依次围绕财务预测、会计监督、财务分析3项业务进行统计方法应用策略研究。期望论文可对我国现代