摘要:在全球科技革命与产业变革深入发展及“人工智能+”行动推进背景下,中国物流与采购联合会发布我国首部《人工智能+采购供应链应用指南》(以下简称《指南》)。《指南》以“数智化、绿色化、融合化”为方向,明确了“2027年重点场景规模化落地”和“2030年全面融入、效能国际领先”的目标,遵循四大实施原则。《指南》从数据基座、标准轨道、技术内核、人才根系四方面夯实发展基础,规划覆盖采购供应链全链条的十大核心应用场景,并构建立体化风险防控体系,搭建“产学研用”协同推进机制。作为纲领性文件,《指南》为破解行业传统痛点、推动产业链提质增效、增强供应链韧性与安全水平提供了系统指导,助力采购供应链数智化转型与新质生产力发展。
摘要:作为支撑国民经济发展的基础性和战略性产业,物流业的高质量发展需要完善的法律法规体系提供制度保障。文章立足我国物流业发展实践,系统梳理了当前物流法律法规体系的构成框架与实施成效,深入剖析了体系性、适用性、监管效能等方面的不足与挑战。结合我国实际需求,从体系框架构建、细分领域规制、实施效能提升、区域国际协同等维度提出针对性完善建议,为推动我国物流法律法规体系适配现代物流发展需求、保障产业链供应链安全稳定提供理论参考与实践路径。
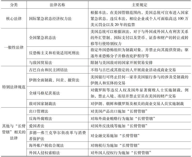
摘要:近年来,美西方国家加大对中资企业和实体的制裁打压力度,其中高新技术和产业成为美西方国家制裁打压的重点领域,对我国跨境产业链供应链建设形成严峻的挑战。虽然我国已初步建立反制立法,但对比法国、日本、俄罗斯应对制裁打压的经验教训以及我国面临更加严峻的内外部竞争形势,我国在维护产业链供应链安全稳定方面的工作仍存在短板弱项。我国要加强推动产业链供应链安全稳定和韧性建设的法律保障,明确不接受其他国家不合理不正当的供应链规则的立场。同时要加强产业链供应链双、多边规则的有效供给,并进一步提高对涉供应链争议解决机制的建设水平和运用能力,以此更好地维护我国的主权、安全和发展利益。
摘要:随着供应链尽责规范日益从软法向硬法转化、从发达国家主导向新兴经济体扩散、从私人自治向公法规制转变,供应链尽责立法正深刻重塑着全球供应链格局,牵动着全球南方的产业生态、制度演进与发展前景。欧美主导的供应链尽责立法所伴随的西方中心主义标准设定、高昂合规成本及显著域外效应,可能推高市场准入壁垒、固化不平等价值链结构,侵蚀南方国家的政策自主权和发展空间,甚至对南方国家民众带来负面人权影响;另外,此类立法也给全球南方倒逼产业升级、重塑可持续竞争力、推动治理体系和治理能力现代化、提升国际话语权带来历史契机。面对潜在机遇和挑战,南方国家应主动把握供应链治理格局重塑的契机,通过本土政策法规的自主升级,推动国际规则与本土实践的互构;同时通过南南合作提升集体议价能力,倡导构建以发展权为内核的渐进式、差异化供应链尽责治理路径,在全球供应链中谋求更加主动的位置和更加广阔的发展空间,推动全球供应链治理体系向更加包容多元、公平合理的方向发展。
摘要:在全球供应链格局加速重构背景下,构建韧性供应链成为推动经济高质量发展的重要手段。中美欧作为全球供应链的主要参与者,均将供应链政策置于国家战略的关键位置,并通过政策设计提升供应链的安全性、韧性和竞争力。然而,不同经济体在供应链设计理念与实施效果上存在显著差异。文章基于政策模型一致性指数(PMC指数),对2012—2024年中美欧出台的11项供应链政策进行量化对比分析,以评估其政策设计质量。研究发现美国的供应链政策设计最为完善,体现出其在政策描述、工具运用和覆盖领域上的优势;欧盟次之,其政策注重绿色供应链构建与均衡发展;中国排名第三,尽管供应链政策倡导开放包容和互利共赢,但在现状描述、诊断建议、涵盖领域、工作机制及行政立法等方面存在不足。因此,文章提出五点改进建议,即增加现状描述以传递政策意图、补足诊断建议以强化政策效果、扩大涵盖领域以提高政策完整度、完善工作机制以提升政策质量、探索行政立法以规范政策执行。本研究不仅丰富了供应链政策评价的理论框架,也为我国参与全球供应链竞争提供现实参考。
摘要:在全球气候变化与中国“双碳”目标下,供应链绿色转型依赖“政策-市场-技术”三重驱动。研究揭示“双碳”目标通过制度约束、市场定价与技术赋能作用于供应链转型,而当前实践中存在政策-市场协同的跨层级执行碎片化与市场机制滞后、政策-技术联动的激励结构偏差与转化体系缺失、市场-技术互促的主体短视与应用壁垒等矛盾,深层根源在于跨部门治理缺陷、技术创新生态失衡与环境成本传导不畅。为此,提出通过跨层级政策协同与市场要素优化破除制度阻滞,以创新生态培育与转化体系完善突破技术瓶颈,借市场主体动力培育与技术规模化应用消解经济性矛盾,为供应链绿色转型提供理论与实践指引。
摘要:动力电池回收多由第三方回收商直接回收,但是部分小作坊非法回收电池的行为对动力电池回收行业造成了一定影响,生产者责任延伸制度的要求是先由电池制造商或整车企业回收电池,再由第三方回收商处理。在碳交易背景下,结合生产者责任延伸制度,研究动力电池回收模式的选择问题。研究发现:在保证碳排放量最小、电池回收数量最大和利润最大的前提下,电池制造商和整车企业都会选择由电池制造商自主回收并处理电池,即模式M;第三方回收商会选择先由电池制造商回收电池再自己处理电池,即模式MT。研究还发现,碳交易价格上升会提高动力电池回收数量和降低碳排放量;碳减排投资系数在一个范围内变化时,碳减排率越高,电池制造商的利润也会越大。
摘要:针对制造商存在资金约束的问题,研究制造商在零售商投资持股或第三方投资机构投资持股与提前支付的组合融资以及单一提前支付融资策略。研究表明:第三方投资持股策略下的组合融资降低了产品的零售价格,提高产品的市场需求;对零售商而言,组合融资比单一融资更有利,第三方投资持股比零售商投资持股更有利。在持股比例和初始资金水平满足一定的条件下,组合融资可以使制造商和零售商的利润提高,实现了帕累托改进,且在不同初始资金水平和持股比例下,制造商选择不同的融资模式。
摘要:制造业是立国之本,强国之基,新质生产力赋能制造业将会加速改变制造业的核心技术与资源,助力制造业高质量发展。文章梳理了新质生产力赋能制造业高质量发展的空间溢出机理,基于2013—2022年省域面板数据,测度新质生产力与制造业高质量发展水平并分析其空间演变特征,进一步运用双重固定效应空间杜宾模型检验了新质生产力赋能制造业高质量发展的空间溢出效应。研究结果表明:①新质生产力与制造业高质量发展呈现出稳步上升趋势,并具有显著的空间集聚特征;②新质生产力能够促进本省制造业高质量发展,也促进了相邻省份制造业高质量发展,具有显著的空间溢出效应;③东部地区新质生产力能够显著赋能当地制造业的高质量发展,高基础设施水平的地区呈现了显著的正向空间溢出效应。