随着数字时代的到来,新型信息技术迅速发展,数字供应链金融研究成为学界关注的热点。数字供应链金融是以产业互联网为依托、数据为生产要素、数据信用为核心特征的一种新型金融业态,其发展有助于破解供应链内部信息难以有效传递,资信监管成本高,金融监管难度大等难题。然而,我国供应链金融发展由于信息传递不透明尚存在着一定程度的风险防控问题。文章将围绕促进产业链供应链数字化转型升级,结合实践,研究数字赋能的供应链金融模式创新与风险防控措施,为产业链、供应链与价值链的数字金融服务效率提升,降低整体融资成本,优化中小企业融资环境提供理论指导与借鉴,以实现互利共赢,更好地优化提升产业链供应链现代化水平。
马克思在他的巨著《资本论》中明确提出了分工-协作理论,并对二者关系进行了详细论述。分工-协作理论与现代供应链运行具有内在的密切联系。供应链是一个相对较新的概念,随着经济社会不断发展,呈现出不同的表现形态。伴随着区域经济一体化和经济全球化的不断演进,供应链在现代化产业体系和现代化经济体系构建中所扮演的角色更加独特,其发挥的作用愈加显著,“华为事件”就是一个集中体现现代供应链地位和作用的典型案例。有鉴于此,有必要从全球供应链安全的角度出发,就供应链分工-协作的基础、范围、场景、市场属性和地位,以及如何实现其优势地位等几个维度,对马克思的分工-协作理论视野下的现代供应链进行系统研究,为切实提升我国产业链供应链的韧性和安全水平提供新的理论视野。
文章以广西地区为研究对象,基于总成本理论与成本互补理论构建了工业物流全链条成本模型,通过PLSSEM实证分析揭示了基础设施水平、集疏运体系效率、交通联动与智能化水平及管理服务质量对运输、仓储和信息化改造成本的直接影响与间接影响。实证结果表明,基础设施滞后和信息化改造不足是导致广西工业物流成本高企的主要驱动因素,各关键因素之间存在显著协同效应,其不平衡发展制约物流成本整体下降。为进一步增强区域物流网络优化的前瞻性决策支持,文章创新性地引入货运量预测模块,采用ARIMA模型结合多元回归分析,对未来广西公路、铁路及水路运输货运量进行定量预测。预测结果显示,尽管公路运输货运量呈现稳步增长趋势,但铁路和水路运输增速更为显著,反映出多式联运体系构建的重要性。该预测数据为物流资源合理配置和基础设施投资提供了量化依据,进一步验证物流成本优化与区域运输需求之间的内在联动机制。研究不仅从理论上构建涵盖运输、仓储及信息化改造等多个维度的工业物流成本模型,还通过货运量预测扩展了研究视角,为区域物流体系多式联运优化提供数据支撑与决策依据,为政府和企业制定降低物流成本、提升运营效率及实现区域经济高质量发展政策提供了切实可行的策略建议。
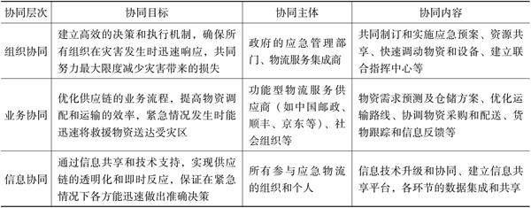
为提升应急物流服务供应链协同能力,分析应急物流服务供应链协同的关键影响因素,构建应急物流服务供应链协同影响因素结构层次模型,提出针对性政策建议,为推动国家应急管理体系和能力现代化提供决策支持。运用扎根理论筛选应急物流服务供应链协同关键影响因素,运用决策与实验室方法和解释结构模型组合方法开展影响因素分析,分析各影响因素之间的关联,确定影响因素层级。结果表明,物资需求预测能力等6个影响因素位于结构层次模型第一层,为直接影响因素;应急机制完善程度等10个影响因素位于第二层和第三层,为中间影响因素,通过影响直接因素间接对应急物流服务供应链协同产生影响;责任与风险明确程度和物流服务供应商准入机制2个影响因素是深层影响因素,对应急物流服务供应链协同产生根本影响。根据研究结果,文章从建立供应商准入机制、推进应急物流技术数智化升级、提升应急物资“最后一公里”配送效率等角度提出具体协同能力提升对策。
文章基于霍特林(Hotelling)模型,构建了考虑渠道估值差距的异质性家电产品双渠道绿色供应链博弈模型:以家电制造商为主导和以零售商为主导的斯塔克尔伯格博弈模型、制造商和零售商的纳什均衡博弈模型,研究三种不同权力结构下节能家电产品供应链各成员定价策略和利润变化,并探究线上渠道接受度及消费者节能绿色度差异感知程度对供应链的影响。最后通过数值仿真研究了收益共享契约协调模型下共享系数的敏感性。研究表明:①渠道优势和渠道劣势的家电供应链成员对权力结构的偏好不同。在R模型下供应链整体节能度、各成员和整体利润均达到最高,可以实现权力结构均衡。②线上渠道接受度或消费者节能绿色度差异感知系数越大,制造商最优决策和利润也越大,对零售商和供应链整体则相反。③收益共享契约可以实现家电供应链的协调。
文章借助CiteSpace软件对CNKI数据库中2014—2024年中国在绿色供应链领域的251篇文献进行科学计量分析,绘制年度作者发文量折线图、作者合作网络、文献发表主要期刊分析表、关键词共现及突现检测分析。研究发现:在我国,绿色供应链领域已吸引了一些研究团队的关注,然而,能够持续致力于该领域深入探索的成员仍占少数。多数研究团队及其成员的研究方向显得较为零散,整体上展现出一种大范围分散而局部小范围集中的态势。研究热点主要从双渠道、微分博弈和成本分担等几方面展开。突现词归纳发现,政府补贴是绿色供应链研究的永恒主题,它可以促进绿色技术创新、引导企业行为、缓解市场失灵、推动产业升级和增强国际合作。未来,政府可以继续加大对绿色供应链的支持力度,推动绿色经济的快速发展。
生鲜农产品冷链物流是高能耗产业,“双碳”背景下,为全面分析我国农产品冷链物流效率空间差异,厘清环境因素对于冷链物流效率影响机制,提出提升冷链物流效率对策建议。文章运用三阶段数据包络分析法(DEA)模型,利用2017—2023年面板数据对全国30个省区市生鲜农产品冷链物流空间效率进行测度,结果表明我国农产品冷链物流效率存在空间差异性、环境因素对农产品冷链物流效率有较大影响、地区农产品规模效率水平差异是冷链物流整体效率差异的关键原因。文章从统筹协调生鲜农产品产业规模建设、加快冷链物流技术创新、协调地区冷链物流发展差异三个层面提出对策建议。
大力推进现代化产业体系建设,加快发展新质生产力,是中国式现代化的物质基础。文章基于中国式现代化产业体系的五大理论内涵构建多维测度体系,运用熵权法的TOPSIS模型实证测度了2007—2021年中国30个省区市的现代化产业体系水平,并运用Dagum基尼系数分解法分析其区域差异,在此基础上运用马尔可夫(Markov)链分析中国式现代化产业体系水平的空间动态演进。研究发现:①从基本事实来看,中国式现代化产业体系水平整体上稳步提升,各维度呈现“四升一降”的发展趋势。②中国式现代化产业体系水平总体上呈现“东高西低”的梯度格局,各维度发展也存在不均衡问题。③区域间差异是中国式现代化产业体系空间分异的主要来源,总体上现代化产业体系水平的区域内差异有所下降,东部地区的区域内差异最大,东部与西部的区域间差异最大。④中国式现代化产业体系发展状态较稳定,且存在“俱乐部趋同”现象,各省区市的现代化产业体系发展整体向好,有向高水平转移的概率倾向。基于此,文章提出中国式现代化产业体系的提升路径。
逆向混合所有制改革(逆向混改)被视为激活民营经济主体活力、驱动并助推民营企业迈向高质量发展的关键策略。文章采用2018年至2023年我国沪深A股市场上民营上市公司的数据样本,对逆向混改如何影响企业环境、社会和公司治理(ESG)表现的作用机理进行了实证分析。研究结果显示:实施逆向混改能显著提高民营企业的ESG评分,并且这一过程主要通过优化企业内部治理结构来实现。