摘要:立德树人是教育的根本任务。高中地理教学应积极与德育相融合,从学科育人的高度,依据课标精心提炼学科德育目标,依据教材深入挖掘学科德育资源,依据学生的特点科学创设学科德育活动,依托课堂多元化落实学科德育评价,融合知识学习和德育,实现教书育人目标,助力学生全面成长。
摘要:在教育数字化成为国家教育发展战略的当下,中小学音乐课程可探索奥尔夫教学法与教育数字化的融合路径。二者结合,能丰富教学资源,赋能教师灵活教学,助力优质经验推广,全面提升奥尔夫教学法的实施效率与效果。为此,中小学音乐教师需积极开展实践研究,从数字化教学资源建设、教学方式创新,到推广交流渠道,多维度推进融合探索,为优化音乐教学、落实教育数字化战略提供实践参考。
摘要:本文探讨了校本教研在教师专业成长中的重要性,并指出了当前校本教研活动存在的问题,如形式单一、内容粗糙、参与面窄等。针对这些问题,在学校开展了“观察物体”系列课程的专题教研活动,通过“前伸后延”教研模式,实现了“人人都是主角”的校本教研,提高了教研活动的有效性和参与度。文章详细描述了教研活动的具体流程、实施策略以及取得的成效,并强调了校本教研的持续性和扩展性。
摘要:2025年安徽中考数学试题严格依据课程标准命制,整体延续2023、2024年安徽中考数学试题风格,在框架稳定的前提下适度创新,有效落实了"四基”"四能”考查要求,突出核心素养导向。基于此,中考数学复习备考应“依标扣本”,着力培养学生“重课本、重运算、重生活、重思维、重创新"的良好习惯,助力学生提升数学思维能力。
摘要:引导学生品悟情感是诗歌阅读教学的核心,它承载着培养学生思维能力和提升审美鉴赏能力等方面的重任。但因诗歌情感的复杂多变,使教和学难度增加。项目式学习方法的应用,可寓教于各种真实项目情境中,降低难度,进而满足语文课堂引领学生构建鉴赏思维和形成创造性思维的实践要求,促使学生学以致用,解决问题,进而增强文化自觉意识,达到传承、弘扬优秀传统文化的目的。
摘要:主题意义探究是英语课程标准提出的核心素养之一,是英语课程实施的重点和难点。主题意义探究要求教师在教学中引领学生进行有意义的学习活动,去发现、去探究、去建构,进而在活动中培养和发展学生的思维能力和人文素养。本文阐述了在英语教学中提升学生素养的策略:以语篇为抓手,深挖文本内涵;以问题链为助力,推动思维发展;以真实情境为媒介,实现主题迁移。引导学生主动学习、深度学习,提升他们的思维能力和人文素养,促进学生英语学科核心素养发展。
摘要:GeoGebra作为一种动态数学软件,能够模拟复杂的物理现象,帮助学生更好地理解相关概念。本文通过案例分析,展示了如何利用GeoGebra辅助实验设计、数据收集和分析,从而提高实验教学效果,旨在为高中物理教师提供一种有效的教学工具,以增强学生的实验能力和科学素养。
摘要:自主性学习是学习者在学习过程中主动承担学习责任,独立思考、自主选择学习内容、设定学习目标、组织学习活动,并对学习进度和结果负责的学习方式。自主性学习能力是提升高中生综合素质和适应未来信息化社会需求的重要途径。在高中信息技术课程教学中,培养学生的自主性学习能力和习惯,不仅对学好信息技术课程、掌握信息技术手段至关重要,也可以为大学阶段的专业课程学习做好铺垫。因此,高中信息技术教师在课堂教学中需营造良好的教学氛围,设计学生感兴趣的学习问题,鼓励其创意思考与个性化学习,并及时给予反馈与评价,从而有效地培养学生的自主学习能力。
摘要:新课标倡导要阅读整本书,这是由于阅读在语文学科中占有重要地位,更是因为进行整本书阅读能够帮助学生提升语文核心素养。《西游记》整本书阅读是初中语文课堂教学的重点之一,也是中考的一个重要热点。因此,初中语文学科教师要对其予以充分重视。本文以《西游记》整本书阅读教学为例,从以下几个方面进行分析与探究,以期为整本书阅读教学提供帮助。
摘要:名著阅读教学是传承和发扬传统文化的重要途径。然而,受名著阅读体量大、范围广及学生学习时间紧等因素影响,当前中学课堂的名著阅读教学往往流于形式,学生的阅读时间也一再压缩。但是,由名著改编的电影、电视剧,因其生动的画面、丰富的表现力,越来越受到学生的喜爱。基于此,本文以《骆驼祥子》为例,结合初中生的年龄特点与阅读心理,将影像资料运用到名著阅读教学中,收到了良好的教学效果。
摘要:语文核心素养是初中阶段学生语言能力、思维能力、审美情趣与文化传承能力的综合体现。本文以统编版八年级上册《苏州园林》一课教学为例,剖析在初中语文教学中,如何通过创设真实情境、开展项目式学习以及构建多维评价体系等实践策略,实现语言建构、思维发展、审美鉴赏与文化理解的深度融合。
摘要:“学科育人”是学科教学的必然趋势。情境任务式学习是新课标提倡的学习方式,为学科育人功能的实现提供了支持。本文从学科育人创新实践出发,结合课例阐释基于“有意无痕”原则,构建学习情境、知识情境、认知情境、问题情境、两难情境、应用情境,进行沉浸式育人,提高学科育人实效的一些探索。
摘要:《唐诗三百首》是中国古典文学的不朽经典,作为语文教育的核心载体之一,覆盖语文教育的各个阶段,在中学阶段更是教学重点。然而在当前教学中,其学习方式往往局限于单篇记诵,难以引导学生构建对唐诗的整体认知。本文立足于“整本书阅读"教学理念,整合学习情境,调动学生学习主动性,将单篇浅读转化为多元化的古诗群文联读,进而开展深度阅读,以期充分挖掘唐诗的文化价值和内涵。借助科学的学习手段由浅入深地强化学生的整本书阅读意识,培养学生古诗阅读鉴赏能力,最终引导学生领略唐韵唐风,坚定文化自信,实现文化传承与核心素养培养的双重目标。
摘要:随着教学改革的持续推进,先学后教的教学模式在初中数学教学中凸显了一定的优势,倡导教师为学生提供自主先学的机会和场域,鼓励学生自主探索、发现问题,再由教师展开课堂教学,解决学生先学过程中遇到的问题,从而深化学生对课程知识的理解,培养学生的自主学习能力和创造力,促进高效课堂的构建。本文基于此,对先学后教模式的实践意义进行论述,并从自主先学和课堂后教两个方面对其实践途径展开研究,包括“预习导入、知识关联、情境设疑”三个方面的自主先学以及“师生互动、任务驱动、拓展指导、评价递进”四个方面的课堂后教,旨在为初中数学教学提供一种有效的改革路径,提升初中数学教学质量。
摘要:图形与几何是初中数学四大领域内容之一,这个领域主要研究图形的数量关系和位置关系。近几年安徽中考多以特殊三角形、特殊四边形为素材考查全等三角形和相似三角形的判定与性质,进而探索位置关系和数量关系。现对2025年安徽中考几何压轴题进行深度分析和多解探寻,在识别基本图形中积累基本模型,在探寻思维路径中丰富解题经验,达到“解一题,会一类,通一片”的效果。
摘要:新课程背景下,初中道德与法治教学面临着更新教学理念、创新教学方法以及丰富教学内容等挑战。为应对这些挑战,笔者提出了一系列对策:首先,加强师资培训,提高教师的专业素养和教学能力;其次,紧密结合现实生活和社会热点,更新教学内容,使之更具实用性和时代性;再次,探索多样化的教学方法,如跨学科教学、项目式学习等,调动学生的学习兴趣和主动性;最后,整合各类教学资源,提供丰富多样的学习平台,优化教学策略。通过这些对策的实施,期望能够提升初中道德与法治教学的质量和效果,为学生的全面发展奠定坚实基础。
摘要:初中道德与法治课程的大单元主题教学是落实学科核心素养培养任务的必然选择。为探究道德与法治课程大单元主题设计教学的对策,本文以九年级上册第一单元为案例,基于“单元知识结构"的理论,从目标、过程与评价三个环节,构建道德与法治大单元主题设计的思路,并提出递进式目标、开放化实践、拓展延伸主题、立足核心素养、坚持以生为本、探究多种途径等具有针对性的教学建议。
摘要:随着新课程标准的实施,我国基础教育改革进入了新的阶段。新课标强调德智体美劳五育并举,明确提出要加强劳动教育,培养学生的劳动精神和实践能力。道德与法治课程作为青少年学生思想道德教育的主阵地,承担着培养学生正确价值观、法治观念和社会责任感的重要使命。在新课标视域下,将劳动教育融入道德与法治课程教学,能够促进学生全面发展、提高教育质量。
摘要:随着新课程改革不断深入,在初中信息技术大单元教学的过程中培养学生的核心素养,需要基于核心素养为初中信息技术大单元教学提供合理导向,在彰显大单元教学优势的情况下提升初中信息技术教学质量和学生核心素养培养效果。本文简要概述了初中信息技术开展大单元教学的重要性,同时从核心素养角度出发,提出初中信息技术大单元教学策略,希望能促使学生信息技术知识学习和实践操作协同开展。
摘要:本文以人教版五年级语文教材为例,从学习任务群视域出发,探讨了语文大单元教学模式的优化路径。通过界定学习任务群和语文大单元教学的概念,分析了基于任务群视域的教学模式的作用,包括明确教学目标、整合单元内容、促进学生主动学习和增强教学灵活性。提出目前语文大单元教学模式存在的问题,如任务设计不合理、教学资源整合不足以及评价体系不完善。提出了优化路径,包括科学设计学习任务群、加强教学资源的整合与利用以及完善评价体系,重视过程性评价。具体实施策略包括单元主题确定与任务群设计、教学资源整合与情境创设以及评价体系构建与实施。通过这些优化路径和实施策略,可以提升语文大单元教学的效果,促进学生综合素养的发展。
摘要:“思辨性阅读与表达”任务群具有思辨性、批判性和反思性,其在实践领域中的应用,能够定向培养学生的理性思维和理性精神。为切实落实“思辨性阅读与表达”任务群教学,需要深入分析其内涵与特点,探寻教学实践中存在的问题,从明确课程实施的总体框架、丰富教学资源、拓展阅读活动、尊重学生主体、坚持读写结合、组织合作探究、强化语用训练等方面进行教学策略的优化和改进。
摘要:微写作是一种内容短小精悍的文体形式。相较于传统写作内容而言,更考验学生的语言组织能力和表达能力。叶圣陶作文教学思想在方法上提倡学生认真观察日常生活以获取写作素材,同样也提倡学生学习并吸纳优秀的语言结构。更重要的是,叶圣陶作文教学思想颠覆了传统小学语文写作教学忽视学生真实情感的刻板模式,为小学语文写作教学创新改革提供了有益启示。为分析叶圣陶作文思想对小学语文微写作教学的指导作用,本文从教学实情出发,对小学语文微写作教学中应用叶圣陶作文思想的实践策略进行探讨。
摘要:当前,小学生面临诸多心理问题,而心理健康课程的学习难以满足其需求。鉴于此,本文探究将心理健康教育融入小学语文革命文化题材课文教学的策略,提出深入挖掘课文中的心理教育资源、创新情境模拟与角色体验活动、融合现代教育技术与多媒体资源、开展项目式学习与小组合作探究、结合心理辅导与情感交流活动以及建立评价体系和心理量表,旨在为小学语文教学提供新的思路和方法,提升学生的心理健康水平,促进其全面发展。
摘要:新课标明确要求,小学信息技术教师需着力培育学生的核心素养,具体涵盖信息意识、计算思维、数字化学习与创新以及信息社会责任。这对学生运用信息技术提升自身在信息社会中的生活质量具有关键意义。本文基于小学信息技术核心素养的四大维度,梳理其重要价值与内涵,并探索有效的教学路径,为相关教学提供参考。
摘要:随着信息技术的快速发展,智慧课堂已成为信息化教育领域的重要组成部分。中学化学作为科学教育的重要组成部分,如何在智慧课堂背景下有效利用前置学习单引导学生自主学习,创造多样化的学习活动,激发学生的学习欲望并培养学生的深度学习能力,是当前教育工作者正在探索的重要问题。本文通过化学前置学习单的设计案例,探讨其在智慧课堂下的设计形式、实施过程及效果,旨在为初高中化学衔接教学提供有益的参考。
摘要:在教育数字化转型背景下,AI技术为初中语文古典散文教学提供了创新解决方案。本文以八年级上册《答谢中书书》《记承天寺夜游》两篇短文为载体,结合笔者2025年精品课录制实践,从教学痛点破解、教学环节创新、素养培育升级及教学反思优化四个维度,系统阐述豆包等AI工具赋能语文课堂的实施路径。通过情境具象化、互动精准化、资源个性化的技术应用,实现文言文理解、审美鉴赏与文化传承的教学目标,为初中语文智慧教学提供可复制的实践范式。
摘要:随着信息技术的飞速发展,新媒体技术持续为教育教学领域,尤其是小学音乐课程,提供全新的发展思路。在小学音乐课堂中,教师能够借助更为丰富多元的手段,把新媒体技术与课堂教学紧密融合,从而为学生打造出更具活力的音乐学习场景。本文将从当前小学音乐课程里新媒体技术的概念出发,具体探讨其在课堂中的应用情况,并通过实际的教学设计案例,直观展现新媒体技术对提升学生音乐审美能力的显著作用。
摘要:随着教育数字化转型的推进,体育教师的数字素养成为提升教学质量的关键因素。本文以庐江县域内的体育教师为研究对象,采用问卷调查法和数理统计法,分析了体育教师数字素养的现状及其面临的挑战。研究发现,县域内体育教师的数字素养整体处于中等水平,存在认知不足、实践能力欠缺等问题。基于此,本文从教师、学校和学科三个层面提出了针对性的提升策略,以促进体育教学的数字化转型。
摘要:人工智能技术的飞速发展推动了我国教育系统现代化的深度发展。高中英语教师作为教育一线的重要力量,有效提升其数字素养,为学生构建更加多元的课堂,是适应新时代教育需求的关键。基于此,本文从强化数字化意识、完善数字技术知识与技能体系、聚焦数字化应用等多角度出发,概述了人工智能时代下提升高中英语教师数字素养的路径,以期强化教师的教学能力,促使高中英语教师在英语教育实践中更好地散发自己的能量。
摘要:本研究基于模型教学理论、概念转变理论和建构主义学习理论提出嵌入可视化教学模式,并以“人体内的物质运输”单元教学为例,嵌入VET模式进行教学设计与教学实施。研究对象为合肥市某区11所中学七年级60个自然班级共2549名学生,其中实验组1163人,对照组1386人,运用四段式诊断从概念转变方面调查了实施效果。调查结果显示实验组学生对概念的理解明显优于对照组,表明嵌入VET模式能有效促进学生的概念理解,实现概念转变。
摘要:随着信息技术的迅猛发展和《义务教育信息科技课程标准(2022年版)》(以下简称《课标》)的颁布,信息科技教育面临着更新教学方法和内容的挑战。本研究探讨了基于学生核心素养的信息科技学科实验教学,并以“车载导航指引路线”为案例,旨在通过实验教学提升学生的技术应用能力和创新思维。研究结合实验教学理论和教学案例,深入探讨了实验教学的设计、实施及评估的方法,并提出了相应的教学建议。
摘要:本文以高中政治必修教材中“社会主义从空想到科学、从理论到实践的发展”一课为例,针对传统教学中理论知识抽象、学情把握不准、教学证据碎片化等问题,构建了基于IMA智能工作台的IMA-PDR问题驱动式教学模型。该模型整合数字化资源,以“前置学习—深度建构—评价反思”为路径,通过“原生问题—衍生问题—再生问题”的问题链闭环,实现“学—教—评"全流程的循证优化。实践结果表明,该模型有效提升了学生对抽象理论的理解程度和核心素养水平,增强了教学的科学性与针对性,为高中政治教学提供了可操作的数字化循证实践范式。
摘要:以核心素养为导向的融合中华优秀传统文化的初中化学项目式学习,是“做中学、用中学、创中学"理念的具体实践。本文以“认识及自制火折子”项目为例,依据学生需求,探寻传统文化资源与化学核心知识的融合点。从传统文化的筛选入手,构建传统文化视域下的项目式学习流程,使学生体验人类认识与改造世界的过程,培育其知识综合应用的高阶思维能力和创新实践能力。最后,结合案例实践给出教学建议,为初中化学教学融入传统文化资源提供具有可操作性的参考。
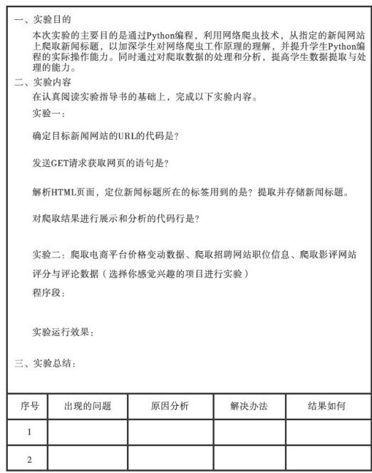
摘要:本文基于教育部发布的《中小学信息技术基本实验目录(2023年版)》中的高中基本实验之一“用爬虫采集网络数据”,从实验教学的价值分析、实验分类、设计原则、基本框架、实施过程和实施效果等方面进行案例设计。活动案例设计着眼于在真实的情境下开展实验项目,在解决问题的过程中,促进学生学科核心素养的培养。
摘要:在新课标理念下,数学课程作为一门基础且核心的学科,不仅对培养学生的逻辑思维、分析能力和解决问题的能力至关重要,而且在渗透思想政治教育、塑造学生健全人格和职业素养方面也起着关键作用。初中阶段是学生世界观、人生观、价值观形成的重要时期。面对新时代对人才培养的新要求,如何在初中数学教学中有效整合课程思政,实现知识传授与价值引领的有机结合,已成为每位教育工作者迫切需要研究的课题。对此,本文在对思政元素融入初中数学课堂的意义论述的基础上,重点对实施策略进行探讨,以供参考。
摘要:初中音乐教材中蕴含丰富的思政教育元素,许多作品传递了时代精神,展现了中华民族团结奋进的宏大图景。在推进大中小学思政教育一体化建设的背景下,教师应充分挖掘音乐学科的思政育人价值,借助互联网的便捷性和广泛的传播能力,将思政教育有机融入课堂教学。本文结合“互联网十教育"的优势与实施路径,探讨思政教育融入初中音乐课堂的可行性,并提出融合策略,旨在构建富有思政特色的音乐课堂,丰富学生学习体验,促进其综合素质的提升。
摘要:本文基于“三生教育"理念,深入探讨七类学生(家庭不完整、家庭不和谐、过度内向、随迁子女等特殊群体学生)的心理健康现状。揭示他们面临的心理挑战,关注成因分析,落实对策措施,更好地提升七类学生的心理健康水平,促进其全面发展。
摘要:本文旨在深入探讨在“双减”背景下,初中班级管理与德育深度融合的有效策略。通过全面分析“双减”政策对初中班级管理和德育工作带来的挑战与机遇,提出一系列具体且具有针对性的融合策略,即营造良好班级文化氛围、开展多样化德育活动、加强师生沟通与合作、整合家庭与社会资源等方面。同时,结合实际案例进行详细分析,以充分验证这些策略的有效性。最后,对未来初中班级管理与德育深度融合的发展方向进行了前瞻性展望。
摘要:本文从契合中学生写作需求的角度出发,涵盖内容主体、人物形象、社会背景及艺术手法等方面,深入探究写作教学与阅读鉴赏之间有效关联的构建路径。文章旨在提出一种新型教学模式,助力中学生在语文课堂上更高效地将写作与阅读相结合,进而真正领悟语言文字的内涵。